Приказ ФНС России от 31.05.2021 N ЕД-7-3/525@ "Об утверждении формы налоговой декларации по акцизам на нефтяное сырье, порядка ее заполнения, а также формата представления налоговой декларации по акцизам на нефтяное сырье в электронной форме" (Зарегистрировано в Минюсте России 30.06.2021 N 64048)
МИНИСТЕРСТВО ФИНАНСОВ РОССИЙСКОЙ ФЕДЕРАЦИИ
ФЕДЕРАЛЬНАЯ НАЛОГОВАЯ СЛУЖБА
ПРИКАЗ
от 31 мая 2021 г. N ЕД-7-3/525@
ОБ УТВЕРЖДЕНИИ ФОРМЫ НАЛОГОВОЙ ДЕКЛАРАЦИИ
ПО АКЦИЗАМ НА НЕФТЯНОЕ СЫРЬЕ, ПОРЯДКА ЕЕ ЗАПОЛНЕНИЯ,
А ТАКЖЕ ФОРМАТА ПРЕДСТАВЛЕНИЯ НАЛОГОВОЙ ДЕКЛАРАЦИИ
ПО АКЦИЗАМ НА НЕФТЯНОЕ СЫРЬЕ В ЭЛЕКТРОННОЙ ФОРМЕ
В соответствии с пунктом 4 статьи 31 и пунктом 7 статьи 80 части первой Налогового кодекса Российской Федерации (Собрание законодательства Российской Федерации, 1998, N 31, ст. 3824; 2020, N 48, ст. 7627), а также подпунктом 5.9.36 пункта 5 Положения о Федеральной налоговой службе, утвержденного постановлением Правительства Российской Федерации от 30.09.2004 N 506 "Об утверждении Положения о Федеральной налоговой службе" (Собрание законодательства Российской Федерации, 2004, N 40, ст. 3961; 2015, N 15, ст. 2286), приказываю:
1. Утвердить:
форму налоговой декларации по акцизам на нефтяное сырье согласно приложению N 1 к настоящему приказу;
порядок заполнения налоговой декларации по акцизам на нефтяное сырье согласно приложению N 2 к настоящему приказу;
формат представления налоговой декларации по акцизам на нефтяное сырье в электронной форме согласно приложению N 3 к настоящему приказу.
2. Установить, что настоящий приказ вступает в силу по истечении двух месяцев со дня его официального опубликования. Налоговая декларация представляется за налоговый период, следующий за месяцем вступления настоящего приказа в силу.
3. Признать утратившим силу приказ Федеральной налоговой службы от 15.10.2019 N ММВ-7-3/517@ "Об утверждении формы налоговой декларации по акцизам на нефтяное сырье, порядка ее заполнения, а также формата представления налоговой декларации по акцизам на нефтяное сырье в электронной форме" (зарегистрирован Министерством юстиции Российской Федерации 30.01.2020, регистрационный номер 57337).
4. Руководителям (исполняющим обязанности руководителя) управлений Федеральной налоговой службы по субъектам Российской Федерации и Межрегиональных инспекций Федеральной налоговой службы по крупнейшим налогоплательщикам довести настоящий приказ до нижестоящих налоговых органов и обеспечить его применение.
5. Контроль за исполнением настоящего приказа возложить на заместителя руководителя Федеральной налоговой службы, координирующего методологическое и организационное обеспечение работы налоговых органов по вопросам исчисления в соответствующий бюджет налогов и сборов, иных обязательных платежей (за исключением транспортного налога, налога на имущество организаций, налога на имущество физических лиц, земельного налога, налога на доходы физических лиц, страховых взносов).
Руководитель
Федеральной налоговой службы
Д.В.ЕГОРОВ
Приложение N 1
к приказу ФНС России
от 31.05.2021 N ЕД-7-3/525@
┌─┐ ┌─┐ ┌─┬─┬─┬─┬─┬─┬─┬─┬─┬─┐
└─┘││││││││││││││└─┘ ИНН │ │ │ │ │ │ │ │ │ │ │
││││││││││││││ └─┴─┴─┴─┴─┴─┴─┴─┴─┴─┘
││1780││2017││ ┌─┬─┬─┬─┬─┬─┬─┬─┬─┐ ┌─┬─┬─┐
КПП │ │ │ │ │ │ │ │ │ │ Стр. │0│0│1│
└─┴─┴─┴─┴─┴─┴─┴─┴─┘ └─┴─┴─┘
Форма по КНД 1151095
Налоговая декларация
по акцизам на нефтяное сырье
┌─┬─┬─┐ ┌─┬─┐ ┌─┬─┬─┬─┐
Номер корректировки │ │ │ │ Налоговый период (код) │ │ │ Отчетный год │ │ │ │ │
└─┴─┴─┘ └─┴─┘ └─┴─┴─┴─┘
┌─┬─┬─┬─┐ ┌─┬─┬─┐
Представляется в налоговый орган (код) │ │ │ │ │ по месту нахождения │ │ │ │
└─┴─┴─┴─┘ (учета) (код) └─┴─┴─┘
┌─┬─┬─┬─┬─┬─┬─┬─┬─┬─┬─┬─┬─┬─┬─┬─┬─┬─┬─┬─┬─┬─┬─┬─┬─┬─┬─┬─┬─┬─┬─┬─┬─┬─┬─┬─┬─┬─┬─┬─┐
│ │ │ │ │ │ │ │ │ │ │ │ │ │ │ │ │ │ │ │ │ │ │ │ │ │ │ │ │ │ │ │ │ │ │ │ │ │ │ │ │
└─┴─┴─┴─┴─┴─┴─┴─┴─┴─┴─┴─┴─┴─┴─┴─┴─┴─┴─┴─┴─┴─┴─┴─┴─┴─┴─┴─┴─┴─┴─┴─┴─┴─┴─┴─┴─┴─┴─┴─┘
┌─┬─┬─┬─┬─┬─┬─┬─┬─┬─┬─┬─┬─┬─┬─┬─┬─┬─┬─┬─┬─┬─┬─┬─┬─┬─┬─┬─┬─┬─┬─┬─┬─┬─┬─┬─┬─┬─┬─┬─┐
│ │ │ │ │ │ │ │ │ │ │ │ │ │ │ │ │ │ │ │ │ │ │ │ │ │ │ │ │ │ │ │ │ │ │ │ │ │ │ │ │
└─┴─┴─┴─┴─┴─┴─┴─┴─┴─┴─┴─┴─┴─┴─┴─┴─┴─┴─┴─┴─┴─┴─┴─┴─┴─┴─┴─┴─┴─┴─┴─┴─┴─┴─┴─┴─┴─┴─┴─┘
┌─┬─┬─┬─┬─┬─┬─┬─┬─┬─┬─┬─┬─┬─┬─┬─┬─┬─┬─┬─┬─┬─┬─┬─┬─┬─┬─┬─┬─┬─┬─┬─┬─┬─┬─┬─┬─┬─┬─┬─┐
│ │ │ │ │ │ │ │ │ │ │ │ │ │ │ │ │ │ │ │ │ │ │ │ │ │ │ │ │ │ │ │ │ │ │ │ │ │ │ │ │
└─┴─┴─┴─┴─┴─┴─┴─┴─┴─┴─┴─┴─┴─┴─┴─┴─┴─┴─┴─┴─┴─┴─┴─┴─┴─┴─┴─┴─┴─┴─┴─┴─┴─┴─┴─┴─┴─┴─┴─┘
┌─┬─┬─┬─┬─┬─┬─┬─┬─┬─┬─┬─┬─┬─┬─┬─┬─┬─┬─┬─┬─┬─┬─┬─┬─┬─┬─┬─┬─┬─┬─┬─┬─┬─┬─┬─┬─┬─┬─┬─┐
│ │ │ │ │ │ │ │ │ │ │ │ │ │ │ │ │ │ │ │ │ │ │ │ │ │ │ │ │ │ │ │ │ │ │ │ │ │ │ │ │
└─┴─┴─┴─┴─┴─┴─┴─┴─┴─┴─┴─┴─┴─┴─┴─┴─┴─┴─┴─┴─┴─┴─┴─┴─┴─┴─┴─┴─┴─┴─┴─┴─┴─┴─┴─┴─┴─┴─┴─┘
(налогоплательщик)
┌─┐ ИНН/КПП ре- ┌─┬─┬─┬─┬─┬─┬─┬─┬─┬─┐ ┌─┬─┬─┬─┬─┬─┬─┬─┬─┐
Форма реорганизации │ │ организованной │ │ │ │ │ │ │ │ │ │ │/│ │ │ │ │ │ │ │ │ │
(ликвидация) (код) └─┘ организации └─┴─┴─┴─┴─┴─┴─┴─┴─┴─┘ └─┴─┴─┴─┴─┴─┴─┴─┴─┘
┌─┬─┬─┬─┬─┬─┬─┬─┬─┬─┬─┬─┬─┬─┬─┬─┬─┬─┬─┬─┐
Номер контактного телефона │ │ │ │ │ │ │ │ │ │ │ │ │ │ │ │ │ │ │ │ │
└─┴─┴─┴─┴─┴─┴─┴─┴─┴─┴─┴─┴─┴─┴─┴─┴─┴─┴─┴─┘
┌─┬─┬─┐ ┌─┬─┬─┐
На │ │ │ │ страницах с приложением подтверждающих документов │ │ │ │ листах
└─┴─┴─┘ или их копий на └─┴─┴─┘
─────────────────────────────────────────┬───────────────────────────────────────
Достоверность и полноту сведений, │ Заполняется работником налогового
указанных в настоящей декларации, │ органа
подтверждаю: │
│ Сведения о представлении декларации
┌─┐ 1 - налогоплательщик │
│ │ 2 - представитель налогоплательщика │ ┌─┬─┐
└─┘ │Данная декларация представлена │ │ │
┌─┬─┬─┬─┬─┬─┬─┬─┬─┬─┬─┬─┬─┬─┬─┬─┬─┬─┬─┬─┐│ (код) └─┴─┘
│ │ │ │ │ │ │ │ │ │ │ │ │ │ │ │ │ │ │ │ ││ ┌─┬─┬─┐
└─┴─┴─┴─┴─┴─┴─┴─┴─┴─┴─┴─┴─┴─┴─┴─┴─┴─┴─┴─┘│на │ │ │ │ страницах
┌─┬─┬─┬─┬─┬─┬─┬─┬─┬─┬─┬─┬─┬─┬─┬─┬─┬─┬─┬─┐│ └─┴─┴─┘
│ │ │ │ │ │ │ │ │ │ │ │ │ │ │ │ │ │ │ │ ││с приложением подтверждающих документов
└─┴─┴─┴─┴─┴─┴─┴─┴─┴─┴─┴─┴─┴─┴─┴─┴─┴─┴─┴─┘│ ┌─┬─┬─┐
┌─┬─┬─┬─┬─┬─┬─┬─┬─┬─┬─┬─┬─┬─┬─┬─┬─┬─┬─┬─┐│или их копий на │ │ │ │ листах
│ │ │ │ │ │ │ │ │ │ │ │ │ │ │ │ │ │ │ │ ││ └─┴─┴─┘
└─┴─┴─┴─┴─┴─┴─┴─┴─┴─┴─┴─┴─┴─┴─┴─┴─┴─┴─┴─┘│Дата ┌─┬─┐ ┌─┬─┐ ┌─┬─┬─┬─┐
(фамилия, имя, отчество <*> полностью) │представления │ │ │.│ │ │.│ │ │ │ │
┌─┬─┬─┬─┬─┬─┬─┬─┬─┬─┬─┬─┬─┬─┬─┬─┬─┬─┬─┬─┐│декларации └─┴─┘ └─┴─┘ └─┴─┴─┴─┘
│ │ │ │ │ │ │ │ │ │ │ │ │ │ │ │ │ │ │ │ ││
└─┴─┴─┴─┴─┴─┴─┴─┴─┴─┴─┴─┴─┴─┴─┴─┴─┴─┴─┴─┘│
┌─┬─┬─┬─┬─┬─┬─┬─┬─┬─┬─┬─┬─┬─┬─┬─┬─┬─┬─┬─┐│
│ │ │ │ │ │ │ │ │ │ │ │ │ │ │ │ │ │ │ │ ││
└─┴─┴─┴─┴─┴─┴─┴─┴─┴─┴─┴─┴─┴─┴─┴─┴─┴─┴─┴─┘│
┌─┬─┬─┬─┬─┬─┬─┬─┬─┬─┬─┬─┬─┬─┬─┬─┬─┬─┬─┬─┐│
│ │ │ │ │ │ │ │ │ │ │ │ │ │ │ │ │ │ │ │ ││
└─┴─┴─┴─┴─┴─┴─┴─┴─┴─┴─┴─┴─┴─┴─┴─┴─┴─┴─┴─┘│
┌─┬─┬─┬─┬─┬─┬─┬─┬─┬─┬─┬─┬─┬─┬─┬─┬─┬─┬─┬─┐│
│ │ │ │ │ │ │ │ │ │ │ │ │ │ │ │ │ │ │ │ ││
└─┴─┴─┴─┴─┴─┴─┴─┴─┴─┴─┴─┴─┴─┴─┴─┴─┴─┴─┴─┘│
┌─┬─┬─┬─┬─┬─┬─┬─┬─┬─┬─┬─┬─┬─┬─┬─┬─┬─┬─┬─┐│
│ │ │ │ │ │ │ │ │ │ │ │ │ │ │ │ │ │ │ │ ││
└─┴─┴─┴─┴─┴─┴─┴─┴─┴─┴─┴─┴─┴─┴─┴─┴─┴─┴─┴─┘│
┌─┬─┬─┬─┬─┬─┬─┬─┬─┬─┬─┬─┬─┬─┬─┬─┬─┬─┬─┬─┐│
│ │ │ │ │ │ │ │ │ │ │ │ │ │ │ │ │ │ │ │ ││
└─┴─┴─┴─┴─┴─┴─┴─┴─┴─┴─┴─┴─┴─┴─┴─┴─┴─┴─┴─┘│
┌─┬─┬─┬─┬─┬─┬─┬─┬─┬─┬─┬─┬─┬─┬─┬─┬─┬─┬─┬─┐│
│ │ │ │ │ │ │ │ │ │ │ │ │ │ │ │ │ │ │ │ ││
└─┴─┴─┴─┴─┴─┴─┴─┴─┴─┴─┴─┴─┴─┴─┴─┴─┴─┴─┴─┘│
┌─┬─┬─┬─┬─┬─┬─┬─┬─┬─┬─┬─┬─┬─┬─┬─┬─┬─┬─┬─┐│
│ │ │ │ │ │ │ │ │ │ │ │ │ │ │ │ │ │ │ │ ││
└─┴─┴─┴─┴─┴─┴─┴─┴─┴─┴─┴─┴─┴─┴─┴─┴─┴─┴─┴─┘│
(наименование организации - представителя│
налогоплательщика) │
┌─┬─┐ ┌─┬─┐ ┌─┬─┬─┬─┐│
Подпись ______ Дата │ │ │.│ │ │.│ │ │ │ ││
└─┴─┘ └─┴─┘ └─┴─┴─┴─┘│
│
Наименование и реквизиты документа, │
подтверждающего полномочия представителя│
налогоплательщика │
┌─┬─┬─┬─┬─┬─┬─┬─┬─┬─┬─┬─┬─┬─┬─┬─┬─┬─┬─┬─┐│
│ │ │ │ │ │ │ │ │ │ │ │ │ │ │ │ │ │ │ │ ││_______________________ _____________
└─┴─┴─┴─┴─┴─┴─┴─┴─┴─┴─┴─┴─┴─┴─┴─┴─┴─┴─┴─┘│ Фамилия, И.О. <*> Подпись
┌─┬─┬─┬─┬─┬─┬─┬─┬─┬─┬─┬─┬─┬─┬─┬─┬─┬─┬─┬─┐│
│ │ │ │ │ │ │ │ │ │ │ │ │ │ │ │ │ │ │ │ ││
└─┴─┴─┴─┴─┴─┴─┴─┴─┴─┴─┴─┴─┴─┴─┴─┴─┴─┴─┴─┘│
--------------------------------
<*> Отчество указывается при наличии.
┌─┐ ┌─┐
└─┘ └─┘
┌─┐ ┌─┐ ┌─┬─┬─┬─┬─┬─┬─┬─┬─┬─┐
└─┘││││││││││││││└─┘ ИНН │ │ │ │ │ │ │ │ │ │ │
││││││││││││││ └─┴─┴─┴─┴─┴─┴─┴─┴─┴─┘
││1780││2024││ ┌─┬─┬─┬─┬─┬─┬─┬─┬─┐ ┌─┬─┬─┐
КПП │ │ │ │ │ │ │ │ │ │ Стр. │ │ │ │
└─┴─┴─┴─┴─┴─┴─┴─┴─┘ └─┴─┴─┘
Раздел 1. Сумма акциза, подлежащая уплате в бюджет
Показатели Код строки Значения показателей
1 2 3
┌─┬─┬─┬─┬─┬─┬─┬─┬─┬─┬─┐
Код по ОКТМО 010 │ │ │ │ │ │ │ │ │ │ │ │
└─┴─┴─┴─┴─┴─┴─┴─┴─┴─┴─┘
┌─┬─┬─┬─┬─┬─┬─┬─┬─┬─┬─┬─┬─┬─┬─┬─┬─┬─┬─┬─┐
Код бюджетной классификации 020 │ │ │ │ │ │ │ │ │ │ │ │ │ │ │ │ │ │ │ │ │
└─┴─┴─┴─┴─┴─┴─┴─┴─┴─┴─┴─┴─┴─┴─┴─┴─┴─┴─┴─┘
┌─┬─┬─┬─┬─┬─┬─┬─┬─┬─┬─┐
Сумма акциза, подлежащая уплате 030 │ │ │ │ │ │ │ │ │ │ │ │
в бюджет (в рублях) └─┴─┴─┴─┴─┴─┴─┴─┴─┴─┴─┘
┌─┬─┬─┬─┬─┬─┬─┬─┬─┬─┬─┐
Сумма акциза, начисленная к 040 │ │ │ │ │ │ │ │ │ │ │ │
уменьшению (в рублях) └─┴─┴─┴─┴─┴─┴─┴─┴─┴─┴─┘
┌─┬─┬─┬─┬─┬─┬─┬─┬─┬─┬─┬─┬─┬─┬─┬─┬─┬─┬─┬─┐
Код бюджетной классификации 020 │ │ │ │ │ │ │ │ │ │ │ │ │ │ │ │ │ │ │ │ │
└─┴─┴─┴─┴─┴─┴─┴─┴─┴─┴─┴─┴─┴─┴─┴─┴─┴─┴─┴─┘
┌─┬─┬─┬─┬─┬─┬─┬─┬─┬─┬─┐
Сумма акциза, подлежащая уплате 030 │ │ │ │ │ │ │ │ │ │ │ │
в бюджет (в рублях) └─┴─┴─┴─┴─┴─┴─┴─┴─┴─┴─┘
┌─┬─┬─┬─┬─┬─┬─┬─┬─┬─┬─┐
Сумма акциза, начисленная к 040 │ │ │ │ │ │ │ │ │ │ │ │
уменьшению (в рублях) └─┴─┴─┴─┴─┴─┴─┴─┴─┴─┴─┘
┌─┬─┬─┬─┬─┬─┬─┬─┬─┬─┬─┬─┬─┬─┬─┬─┬─┬─┬─┬─┐
Код бюджетной классификации 020 │ │ │ │ │ │ │ │ │ │ │ │ │ │ │ │ │ │ │ │ │
└─┴─┴─┴─┴─┴─┴─┴─┴─┴─┴─┴─┴─┴─┴─┴─┴─┴─┴─┴─┘
┌─┬─┬─┬─┬─┬─┬─┬─┬─┬─┬─┐
Сумма акциза, подлежащая уплате 030 │ │ │ │ │ │ │ │ │ │ │ │
в бюджет (в рублях) └─┴─┴─┴─┴─┴─┴─┴─┴─┴─┴─┘
┌─┬─┬─┬─┬─┬─┬─┬─┬─┬─┬─┐
Сумма акциза, начисленная к 040 │ │ │ │ │ │ │ │ │ │ │ │
уменьшению (в рублях) └─┴─┴─┴─┴─┴─┴─┴─┴─┴─┴─┘
┌─┬─┬─┬─┬─┬─┬─┬─┬─┬─┬─┬─┬─┬─┬─┬─┬─┬─┬─┬─┐
Код бюджетной классификации 020 │ │ │ │ │ │ │ │ │ │ │ │ │ │ │ │ │ │ │ │ │
└─┴─┴─┴─┴─┴─┴─┴─┴─┴─┴─┴─┴─┴─┴─┴─┴─┴─┴─┴─┘
┌─┬─┬─┬─┬─┬─┬─┬─┬─┬─┬─┐
Сумма акциза, подлежащая уплате 030 │ │ │ │ │ │ │ │ │ │ │ │
в бюджет (в рублях) └─┴─┴─┴─┴─┴─┴─┴─┴─┴─┴─┘
┌─┬─┬─┬─┬─┬─┬─┬─┬─┬─┬─┐
Сумма акциза, начисленная к 040 │ │ │ │ │ │ │ │ │ │ │ │
уменьшению (в рублях) └─┴─┴─┴─┴─┴─┴─┴─┴─┴─┴─┘
┌─┬─┬─┬─┬─┬─┬─┬─┬─┬─┬─┬─┬─┬─┬─┬─┬─┬─┬─┬─┐
Код бюджетной классификации 020 │ │ │ │ │ │ │ │ │ │ │ │ │ │ │ │ │ │ │ │ │
└─┴─┴─┴─┴─┴─┴─┴─┴─┴─┴─┴─┴─┴─┴─┴─┴─┴─┴─┴─┘
┌─┬─┬─┬─┬─┬─┬─┬─┬─┬─┬─┐
Сумма акциза, подлежащая уплате 030 │ │ │ │ │ │ │ │ │ │ │ │
в бюджет (в рублях) └─┴─┴─┴─┴─┴─┴─┴─┴─┴─┴─┘
┌─┬─┬─┬─┬─┬─┬─┬─┬─┬─┬─┐
Сумма акциза, начисленная к 040 │ │ │ │ │ │ │ │ │ │ │ │
уменьшению (в рублях) └─┴─┴─┴─┴─┴─┴─┴─┴─┴─┴─┘
┌─┬─┬─┬─┬─┬─┬─┬─┬─┬─┬─┬─┬─┬─┬─┬─┬─┬─┬─┬─┐
Код бюджетной классификации 020 │ │ │ │ │ │ │ │ │ │ │ │ │ │ │ │ │ │ │ │ │
└─┴─┴─┴─┴─┴─┴─┴─┴─┴─┴─┴─┴─┴─┴─┴─┴─┴─┴─┴─┘
┌─┬─┬─┬─┬─┬─┬─┬─┬─┬─┬─┐
Сумма акциза, подлежащая уплате 030 │ │ │ │ │ │ │ │ │ │ │ │
в бюджет (в рублях) └─┴─┴─┴─┴─┴─┴─┴─┴─┴─┴─┘
┌─┬─┬─┬─┬─┬─┬─┬─┬─┬─┬─┐
Сумма акциза, начисленная к 040 │ │ │ │ │ │ │ │ │ │ │ │
уменьшению (в рублях) └─┴─┴─┴─┴─┴─┴─┴─┴─┴─┴─┘
┌─┬─┬─┬─┬─┬─┬─┬─┬─┬─┬─┬─┬─┬─┬─┬─┬─┬─┬─┬─┐
Код бюджетной классификации 020 │ │ │ │ │ │ │ │ │ │ │ │ │ │ │ │ │ │ │ │ │
└─┴─┴─┴─┴─┴─┴─┴─┴─┴─┴─┴─┴─┴─┴─┴─┴─┴─┴─┴─┘
┌─┬─┬─┬─┬─┬─┬─┬─┬─┬─┬─┐
Сумма акциза, подлежащая уплате 030 │ │ │ │ │ │ │ │ │ │ │ │
в бюджет (в рублях) └─┴─┴─┴─┴─┴─┴─┴─┴─┴─┴─┘
┌─┬─┬─┬─┬─┬─┬─┬─┬─┬─┬─┐
Сумма акциза, начисленная к 040 │ │ │ │ │ │ │ │ │ │ │ │
уменьшению (в рублях) └─┴─┴─┴─┴─┴─┴─┴─┴─┴─┴─┘
Достоверность и полноту сведений, указанных на данной странице, подтверждаю:
┌─┐ ____________________ (подпись) ________________ (дата) ┌─┐
└─┘ └─┘
┌─┐ ┌─┐ ┌─┬─┬─┬─┬─┬─┬─┬─┬─┬─┐
└─┘││││││││││││││└─┘ ИНН │ │ │ │ │ │ │ │ │ │ │
││││││││││││││ └─┴─┴─┴─┴─┴─┴─┴─┴─┴─┘
││1780││2031││ ┌─┬─┬─┬─┬─┬─┬─┬─┬─┐ ┌─┬─┬─┐
КПП │ │ │ │ │ │ │ │ │ │ Стр. │ │ │ │
└─┴─┴─┴─┴─┴─┴─┴─┴─┘ └─┴─┴─┘
Раздел 2. Расчет суммы акциза
Показатели Код строки Значения показателей
1 2 3
┌─┬─┬─┐
Код вида подакцизного товара <*> 001 │ │ │ │
└─┴─┴─┘
┌─┬─┬─┬─┬─┬─┬─┬─┬─┬─┬─┬─┬─┬─┬─┬─┬─┬─┬─┬─┐
Код бюджетной классификации 010 │ │ │ │ │ │ │ │ │ │ │ │ │ │ │ │ │ │ │ │ │
└─┴─┴─┴─┴─┴─┴─┴─┴─┴─┴─┴─┴─┴─┴─┴─┴─┴─┴─┴─┘
┌─┬─┬─┬─┬─┬─┬─┬─┬─┬─┬─┐
Сумма акциза, исчисленная за 015 │ │ │ │ │ │ │ │ │ │ │ │
налоговый период (в рублях) └─┴─┴─┴─┴─┴─┴─┴─┴─┴─┴─┘
2.1. Сведения для расчета налоговой ставки и суммы акциза
┌─┬─┬─┬─┬─┬─┬─┬─┬─┬─┬─┐
Сумма акциза, исчисленная за 020 │ │ │ │ │ │ │ │ │ │ │ │
налоговый период (в рублях) └─┴─┴─┴─┴─┴─┴─┴─┴─┴─┴─┘
┌─┐ 0 - нет;
Признак наличия договора 025 │ │ 1 - есть
└─┘
┌─┬─┬─┬─┬─┬─┬─┬─┬─┬─┬─┬─┬─┬─┬─┬─┬─┬─┬─┬─┐
Номер договора 030 │ │ │ │ │ │ │ │ │ │ │ │ │ │ │ │ │ │ │ │ │
└─┴─┴─┴─┴─┴─┴─┴─┴─┴─┴─┴─┴─┴─┴─┴─┴─┴─┴─┴─┘
┌─┬─┐ ┌─┬─┐ ┌─┬─┬─┬─┐
Дата договора 040 │ │ │.│ │ │.│ │ │ │ │
└─┴─┘ └─┴─┘ └─┴─┴─┴─┘
┌─┬─┬─┬─┬─┐
Ставка акциза на нефтяное сырье 050 │ │ │ │ │ │
(А ) (в рублях) └─┴─┴─┴─┴─┘
НС
┌─┬─┬─┬─┬─┐ ┌─┬─┬─┬─┐
Средний уровень цен нефти "Юралс" 060 │ │ │ │ │ │.│ │ │ │ │
(Ц ) (в долларах США за баррель) └─┴─┴─┴─┴─┘ └─┴─┴─┴─┘
нефть
Среднее значение за календарный ┌─┬─┬─┬─┐ ┌─┬─┬─┬─┐
месяц курса доллара США к рублю 070 │ │ │ │ │.│ │ │ │ │
Российской Федерации (P) └─┴─┴─┴─┘ └─┴─┴─┴─┘
Удельный коэффициент, ┌─┐ ┌─┬─┬─┬─┐
характеризующий корзину продуктов 080 │ │.│ │ │ │ │
переработки нефтяного сырья (С ) └─┘ └─┴─┴─┴─┘
ПЮ
┌─┬─┬─┬─┬─┬─┬─┬─┬─┬─┐ ┌─┬─┬─┐
Количество нефтяного сырья (V ) 090 │ │ │ │ │ │ │ │ │ │ │.│ │ │ │
НС └─┴─┴─┴─┴─┴─┴─┴─┴─┴─┘ └─┴─┴─┘
(в тоннах)
┌─┬─┬─┬─┬─┬─┬─┬─┬─┬─┐ ┌─┬─┬─┐
Количество прямогонного бензина 100 │ │ │ │ │ │ │ │ │ │ │.│ │ │ │
(V ) (в тоннах) └─┴─┴─┴─┴─┴─┴─┴─┴─┴─┘ └─┴─┴─┘
ПБ
Нормативные потери, возникшие ┌─┬─┬─┬─┬─┬─┬─┬─┬─┬─┐ ┌─┬─┬─┐
после отгрузки прямогонного 105 │ │ │ │ │ │ │ │ │ │ │.│ │ │ │
бензина и до перехода права └─┴─┴─┴─┴─┴─┴─┴─┴─┴─┘ └─┴─┴─┘
собственности на прямогонный
бензин и связанные с
технологическими особенностями
процесса транспортировки
(в тоннах)
Количество иного сырья, ┌─┬─┬─┬─┬─┬─┬─┬─┬─┬─┬─┐ ┌─┬─┬─┐
использованного для производства 106 │ │ │ │ │ │ │ │ │ │ │ │.│ │ │ │
прямогонного бензина (V ) └─┴─┴─┴─┴─┴─┴─┴─┴─┴─┴─┘ └─┴─┴─┘
ПБ
(в тоннах)
Количество товарного бензина, ┌─┬─┬─┬─┬─┬─┬─┬─┬─┬─┐ ┌─┬─┬─┐
легких и средних дистиллятов 110 │ │ │ │ │ │ │ │ │ │ │.│ │ │ │
в жидком виде, бензола, толуола, └─┴─┴─┴─┴─┴─┴─┴─┴─┴─┘ └─┴─┴─┘
ксилола, масел смазочных ()
(в тоннах)
Нормативные потери, возникшие ┌─┬─┬─┬─┬─┬─┬─┬─┬─┬─┐ ┌─┬─┬─┐
после отгрузки товарного бензина, 115 │ │ │ │ │ │ │ │ │ │ │.│ │ │ │
легких и средних дистиллятов └─┴─┴─┴─┴─┴─┴─┴─┴─┴─┘ └─┴─┴─┘
в жидком виде, бензола, толуола,
ксилола, масел смазочных и до
перехода права собственности
на них и связанные с
технологическими особенностями
процесса транспортировки
(в тоннах)
Количество иного сырья, ┌─┬─┬─┬─┬─┬─┬─┬─┬─┬─┬─┐ ┌─┬─┬─┐
использованного для производства 116 │ │ │ │ │ │ │ │ │ │ │ │.│ │ │ │
товарного бензина, легких и └─┴─┴─┴─┴─┴─┴─┴─┴─┴─┴─┘ └─┴─┴─┘
средних дистиллятов в жидком
виде, бензола, толуола, ксилола,
масел смазочных () (в тоннах)
--------------------------------
<*> Код вида подакцизного товара нефтяное сырье - "678".
┌─┐ ┌─┐
└─┘ └─┘
┌─┐ ┌─┐ ┌─┬─┬─┬─┬─┬─┬─┬─┬─┬─┐
└─┘││││││││││││││└─┘ ИНН │ │ │ │ │ │ │ │ │ │ │
││││││││││││││ └─┴─┴─┴─┴─┴─┴─┴─┴─┴─┘
││1780││2048││ ┌─┬─┬─┬─┬─┬─┬─┬─┬─┐ ┌─┬─┬─┐
КПП │ │ │ │ │ │ │ │ │ │ Стр. │ │ │ │
└─┴─┴─┴─┴─┴─┴─┴─┴─┘ └─┴─┴─┘
Раздел 2 (продолжение)
Показатели Код строки Значения показателей
1 2 3
Количество кокса нефтяного ┌─┬─┬─┬─┬─┬─┬─┬─┬─┬─┐ ┌─┬─┬─┐
(V ) (в тоннах) 120 │ │ │ │ │ │ │ │ │ │ │.│ │ │ │
КС └─┴─┴─┴─┴─┴─┴─┴─┴─┴─┘ └─┴─┴─┘
Нормативные потери, возникшие ┌─┬─┬─┬─┬─┬─┬─┬─┬─┬─┐ ┌─┬─┬─┐
после отгрузки кокса нефтяного 125 │ │ │ │ │ │ │ │ │ │ │.│ │ │ │
и до перехода права └─┴─┴─┴─┴─┴─┴─┴─┴─┴─┘ └─┴─┴─┘
собственности на кокс нефтяной
и связанные с технологическими
особенностями процесса
транспортировки (в тоннах)
Количество иного сырья, ┌─┬─┬─┬─┬─┬─┬─┬─┬─┬─┬─┐ ┌─┬─┬─┐
использованного для производства 126 │ │ │ │ │ │ │ │ │ │ │ │.│ │ │ │
кокса нефтяного (V ) (в тоннах) └─┴─┴─┴─┴─┴─┴─┴─┴─┴─┴─┘ └─┴─┴─┘
КС
Количество мазута, битума ┌─┬─┬─┬─┬─┬─┬─┬─┬─┬─┐ ┌─┬─┬─┐
нефтяного, парафина, вазелина, 130 │ │ │ │ │ │ │ │ │ │ │.│ │ │ │
отработанных нефтепродуктов, └─┴─┴─┴─┴─┴─┴─┴─┴─┴─┘ └─┴─┴─┘
иных жидких или твердых
продуктов переработки
нефтяного сырья ()
(в тоннах)
Нормативные потери, возникшие ┌─┬─┬─┬─┬─┬─┬─┬─┬─┬─┐ ┌─┬─┬─┐
после отгрузки мазута, битума 135 │ │ │ │ │ │ │ │ │ │ │.│ │ │ │
нефтяного, парафина, вазелина, └─┴─┴─┴─┴─┴─┴─┴─┴─┴─┘ └─┴─┴─┘
отработанных нефтепродуктов,
иных жидких или твердых
продуктов переработки
нефтяного сырья и до перехода
права собственности на них
и связанные с технологическими
особенностями процесса
транспортировки (в тоннах)
Количество иного сырья, ┌─┬─┬─┬─┬─┬─┬─┬─┬─┬─┬─┐ ┌─┬─┬─┐
использованного для производства 136 │ │ │ │ │ │ │ │ │ │ │ │.│ │ │ │
мазута, битума нефтяного, └─┴─┴─┴─┴─┴─┴─┴─┴─┴─┴─┘ └─┴─┴─┘
парафина, вазелина, отработанных
нефтепродуктов, иных жидких
или твердых продуктов переработки
нефтяного сырья () (в тоннах)
┌─┐ ┌─┬─┬─┐
Коэффициент (K ) 140 │ │.│ │ │ │
корр └─┘ └─┴─┴─┘
Коэффициент, характеризующий ┌─┐ ┌─┬─┐
региональные особенности 150 │ │.│ │ │
рынков продуктов переработки └─┘ └─┴─┘
нефтяного сырья ()
Объем автомобильного бензина ┌─┬─┬─┬─┬─┬─┬─┬─┬─┬─┐ ┌─┬─┬─┐
класса 5, реализованного 160 │ │ │ │ │ │ │ │ │ │ │.│ │ │ │
на биржевых торгах └─┴─┴─┴─┴─┴─┴─┴─┴─┴─┘ └─┴─┴─┘
Объем дизельного топлива ┌─┬─┬─┬─┬─┬─┬─┬─┬─┬─┐ ┌─┬─┬─┐
класса 5, реализованного 170 │ │ │ │ │ │ │ │ │ │ │.│ │ │ │
на биржевых торгах └─┴─┴─┴─┴─┴─┴─┴─┴─┴─┘ └─┴─┴─┘
2.1.1. Сведения о возврате продуктов переработки
нефтяного сырья
код год
┌─┬─┐ ┌─┬─┬─┬─┐
За налоговый период 180 │ │ │ │ │ │ │ │
└─┴─┘ └─┴─┴─┴─┘
Количество возвращенного ┌─┬─┬─┬─┬─┬─┬─┬─┬─┬─┐ ┌─┬─┬─┐
прямогонного бензина (V ) 190 │ │ │ │ │ │ │ │ │ │ │.│ │ │ │
ПБ └─┴─┴─┴─┴─┴─┴─┴─┴─┴─┘ └─┴─┴─┘
(в тоннах)
Количество возвращенного ┌─┬─┬─┬─┬─┬─┬─┬─┬─┬─┐ ┌─┬─┬─┐
товарного бензина, легких 200 │ │ │ │ │ │ │ │ │ │ │.│ │ │ │
и средних дистиллятов └─┴─┴─┴─┴─┴─┴─┴─┴─┴─┘ └─┴─┴─┘
в жидком виде, бензола,
толуола, ксилола, масел
смазочных () (в тоннах)
Количество возвращенного ┌─┬─┬─┬─┬─┬─┬─┬─┬─┬─┐ ┌─┬─┬─┐
кокса нефтяного (V ) 210 │ │ │ │ │ │ │ │ │ │ │.│ │ │ │
КС └─┴─┴─┴─┴─┴─┴─┴─┴─┴─┘ └─┴─┴─┘
(в тоннах)
Количество возвращенного ┌─┬─┬─┬─┬─┬─┬─┬─┬─┬─┐ ┌─┬─┬─┐
мазута, битума нефтяного, 220 │ │ │ │ │ │ │ │ │ │ │.│ │ │ │
парафина, вазелина, └─┴─┴─┴─┴─┴─┴─┴─┴─┴─┘ └─┴─┴─┘
отработанных нефтепродуктов,
иных жидких или твердых
продуктов переработки
нефтяного сырья ()
(в тоннах)
┌─┐ ┌─┐
└─┘ └─┘
┌─┐ ┌─┐ ┌─┬─┬─┬─┬─┬─┬─┬─┬─┬─┐
└─┘││││││││││││││└─┘ ИНН │ │ │ │ │ │ │ │ │ │ │
││││││││││││││ └─┴─┴─┴─┴─┴─┴─┴─┴─┴─┘
││1780││2055││ ┌─┬─┬─┬─┬─┬─┬─┬─┬─┐ ┌─┬─┬─┐
КПП │ │ │ │ │ │ │ │ │ │ Стр. │ │ │ │
└─┴─┴─┴─┴─┴─┴─┴─┴─┘ └─┴─┴─┘
Раздел 3. Расчет суммы акциза, подлежащей налоговому вычету
Показатели Код строки Значения показателей
1 2 3
Код вида подакцизного ┌─┬─┬─┐
товара <*> 001 │ │ │ │
└─┴─┴─┘
┌─┬─┬─┬─┬─┬─┬─┬─┬─┬─┬─┬─┬─┬─┬─┬─┬─┬─┬─┬─┐
Код бюджетной классификации 010 │ │ │ │ │ │ │ │ │ │ │ │ │ │ │ │ │ │ │ │ │
└─┴─┴─┴─┴─┴─┴─┴─┴─┴─┴─┴─┴─┴─┴─┴─┴─┴─┴─┴─┘
Общая сумма акциза, ┌─┬─┬─┬─┬─┬─┬─┬─┬─┬─┬─┐
начисленная к уменьшению 020 │ │ │ │ │ │ │ │ │ │ │ │
(в рублях) └─┴─┴─┴─┴─┴─┴─┴─┴─┴─┴─┘
Общая сумма акциза, ┌─┬─┬─┬─┬─┬─┬─┬─┬─┬─┬─┐
подлежащая уплате в бюджет 025 │ │ │ │ │ │ │ │ │ │ │ │
(в рублях) └─┴─┴─┴─┴─┴─┴─┴─┴─┴─┴─┘
3.1. Сведения о сумме налогового вычета
Сумма акциза, подлежащая ┌─┬─┬─┬─┬─┬─┬─┬─┬─┬─┬─┐
вычету с учетом коэффициента 030 │ │ │ │ │ │ │ │ │ │ │ │
2 (в рублях) └─┴─┴─┴─┴─┴─┴─┴─┴─┴─┴─┘
┌─┐ 0 - отрицательный
Признак величины К 040 │ │ или равен 0 (нулю);
ДЕМП └─┘ 1 - положительный
┌─┬─┬─┬─┬─┬─┬─┬─┬─┬─┬─┐
Величина К (в рублях) 045 │ │ │ │ │ │ │ │ │ │ │ │
ДЕМП └─┴─┴─┴─┴─┴─┴─┴─┴─┴─┴─┘
Инвестиционная надбавка для ┌─┬─┬─┬─┬─┬─┬─┬─┬─┬─┬─┐
нефтеперерабатывающих 050 │ │ │ │ │ │ │ │ │ │ │ │
заводов (К ) └─┴─┴─┴─┴─┴─┴─┴─┴─┴─┴─┘
инв
Сумма акциза, подлежащая ┌─┬─┬─┬─┬─┬─┬─┬─┬─┬─┬─┐
вычету, с учетом величины 060 │ │ │ │ │ │ │ │ │ │ │ │
К и инвестиционной └─┴─┴─┴─┴─┴─┴─┴─┴─┴─┴─┘
ДЕМП
надбавки () (в рублях)
Сумма акциза, подлежащая ┌─┬─┬─┬─┬─┬─┬─┬─┬─┬─┬─┐
уплате в бюджет, с учетом 070 │ │ │ │ │ │ │ │ │ │ │ │
величины К └─┴─┴─┴─┴─┴─┴─┴─┴─┴─┴─┘
ДЕМП
и инвестиционной надбавки
() (в рублях)
Объем иного сырья, ┌─┬─┬─┬─┬─┬─┬─┬─┬─┬─┐ ┌─┬─┬─┐
использованного для 080 │ │ │ │ │ │ │ │ │ │ │.│ │ │ │
производства высокооктанового └─┴─┴─┴─┴─┴─┴─┴─┴─┴─┘ └─┴─┴─┘
автомобильного бензина
класса 5 () и дизельного
топлива класса 5
() (в тоннах)
--------------------------------
<*> Код вида подакцизного товара нефтяное сырье - "678".
┌─┐ ┌─┐
└─┘ └─┘
┌─┐ ┌─┐ ┌─┬─┬─┬─┬─┬─┬─┬─┬─┬─┐
└─┘││││││││││││││└─┘ ИНН │ │ │ │ │ │ │ │ │ │ │
││││││││││││││ └─┴─┴─┴─┴─┴─┴─┴─┴─┴─┘
││1780││2062││ ┌─┬─┬─┬─┬─┬─┬─┬─┬─┐ ┌─┬─┬─┐
КПП │ │ │ │ │ │ │ │ │ │ Стр. │ │ │ │
└─┴─┴─┴─┴─┴─┴─┴─┴─┘ └─┴─┴─┘
3.1.1. Сведения по автомобильному бензину
Показатели Код строки Значения показателей
1 2 3
Объем автомобильного ┌─┬─┬─┬─┬─┬─┬─┬─┬─┬─┐ ┌─┬─┬─┐
бензина класса 5 (V ) 130 │ │ │ │ │ │ │ │ │ │ │.│ │ │ │
АБ └─┴─┴─┴─┴─┴─┴─┴─┴─┴─┘ └─┴─┴─┘
(в тоннах)
Объем возврата ┌─┬─┬─┬─┬─┬─┬─┬─┬─┬─┐ ┌─┬─┬─┐
высокооктанового 140 │ │ │ │ │ │ │ │ │ │ │.│ │ │ │
автомобильного бензина └─┴─┴─┴─┴─┴─┴─┴─┴─┴─┘ └─┴─┴─┘
класса 5, произведенного
из направленного
на переработку нефтяного
сырья и иного сырья
и ранее реализованного
налогоплательщиком
на территории Российской
Федерации (в тоннах)
┌─┐ 0 - отрицательный или
Признак показателя (Д ) 145 │ │ равен 0 (нулю);
АБ └─┘ 1 - положительный
Показатель (Д ) ┌─┬─┬─┬─┬─┬─┬─┬─┬─┬─┐
АБ 150 │ │ │ │ │ │ │ │ │ │ │
(в рублях) └─┴─┴─┴─┴─┴─┴─┴─┴─┴─┘
Средняя цена экспортной ┌─┬─┬─┬─┬─┬─┬─┬─┬─┬─┐
альтернативы 160 │ │ │ │ │ │ │ │ │ │ │
для автомобильного бензина └─┴─┴─┴─┴─┴─┴─┴─┴─┴─┘
АИ-92 класса 5 ()
Средняя за налоговый период ┌─┬─┬─┬─┬─┬─┐ ┌─┬─┬─┬─┐
оптовая цена реализации 170 │ │ │ │ │ │ │.│ │ │ │ │
в Российской Федерации └─┴─┴─┴─┴─┴─┘ └─┴─┴─┴─┘
автомобильного бензина АИ-92
класса 5 за 1 тонну (в рублях)
Условное значение средней ┌─┬─┬─┬─┬─┬─┐
оптовой цены реализации 180 │ │ │ │ │ │ │
автомобильного бензина └─┴─┴─┴─┴─┴─┘
АИ-92 класса 5 на территории
Российской Федерации ()
┌─┐ ┌─┬─┬─┐
Величина K 190 │ │.│ │ │ │
АБ_КОМП └─┘ └─┴─┴─┘
Объем высокооктанового ┌─┬─┬─┬─┬─┬─┬─┬─┬─┬─┐ ┌─┬─┬─┐
автомобильного бензина 230 │ │ │ │ │ │ │ │ │ │ │.│ │ │ │
класса 5, произведенного └─┴─┴─┴─┴─┴─┴─┴─┴─┴─┘ └─┴─┴─┘
из иного сырья (в том
числе многофункциональных
присадок, иных компонентов,
не являющихся нефтяным
сырьем) в объеме,
превышающем 10 процентов,
от общего объема (в тоннах)
┌─┐ ┌─┐
└─┘ └─┘
┌─┐ ┌─┐ ┌─┬─┬─┬─┬─┬─┬─┬─┬─┬─┐
└─┘││││││││││││││└─┘ ИНН │ │ │ │ │ │ │ │ │ │ │
││││││││││││││ └─┴─┴─┴─┴─┴─┴─┴─┴─┴─┘
││1780││2079││ ┌─┬─┬─┬─┬─┬─┬─┬─┬─┐ ┌─┬─┬─┐
КПП │ │ │ │ │ │ │ │ │ │ Стр. │ │ │ │
└─┴─┴─┴─┴─┴─┴─┴─┴─┘ └─┴─┴─┘
3.1.2. Сведения по дизельному топливу
Показатели Код строки Значения показателей
1 2 3
Объем дизельного топлива ┌─┬─┬─┬─┬─┬─┬─┬─┬─┬─┐ ┌─┬─┬─┐
класса 5 (V ) (в тоннах) 240 │ │ │ │ │ │ │ │ │ │ │.│ │ │ │
ДТ └─┴─┴─┴─┴─┴─┴─┴─┴─┴─┘ └─┴─┴─┘
Объем возврата дизельного ┌─┬─┬─┬─┬─┬─┬─┬─┬─┬─┐ ┌─┬─┬─┐
топлива класса 5, 250 │ │ │ │ │ │ │ │ │ │ │.│ │ │ │
произведенного └─┴─┴─┴─┴─┴─┴─┴─┴─┴─┘ └─┴─┴─┘
из направленного
на переработку нефтяного
сырья и иного сырья и ранее
реализованного
налогоплательщиком
на территории Российской
Федерации (в тоннах)
┌─┐ 0 - отрицательный
Признак показателя (Д ) 255 │ │ или равен 0 (нулю);
ДТ └─┘ 1 - положительный
┌─┬─┬─┬─┬─┬─┬─┬─┬─┬─┐
Показатель (Д ) (в рублях) 260 │ │ │ │ │ │ │ │ │ │ │
ДТ └─┴─┴─┴─┴─┴─┴─┴─┴─┴─┘
Средняя цена экспортной ┌─┬─┬─┬─┬─┬─┬─┬─┬─┬─┐
альтернативы для дизельного 270 │ │ │ │ │ │ │ │ │ │ │
топлива класса 5 └─┴─┴─┴─┴─┴─┴─┴─┴─┴─┘
()
Средняя за налоговый период ┌─┬─┬─┬─┬─┬─┐ ┌─┬─┬─┬─┐
оптовая цена реализации 280 │ │ │ │ │ │ │.│ │ │ │ │
в Российской Федерации └─┴─┴─┴─┴─┴─┘ └─┴─┴─┴─┘
дизельного топлива класса 5
за 1 тонну (в рублях)
Условное значение средней ┌─┬─┬─┬─┬─┬─┐
оптовой цены реализации 290 │ │ │ │ │ │ │
дизельного топлива класса 5 └─┴─┴─┴─┴─┴─┘
на территории Российской
Федерации ()
┌─┐ ┌─┬─┬─┐
Величина К 300 │ │.│ │ │ │
ДТ_КОМП └─┘ └─┴─┴─┘
Объем дизельного топлива ┌─┬─┬─┬─┬─┬─┬─┬─┬─┬─┐ ┌─┬─┬─┐
класса 5, произведенного 340 │ │ │ │ │ │ │ │ │ │ │.│ │ │ │
из иного сырья (в том числе └─┴─┴─┴─┴─┴─┴─┴─┴─┴─┘ └─┴─┴─┘
многофункциональных присадок,
иных компонентов,
не являющихся нефтяным
сырьем) в объеме, превышающем
10 процентов, от общего объема
(в тоннах)
┌─┐ ┌─┐
└─┘ └─┘
┌─┐ ┌─┐ ┌─┬─┬─┬─┬─┬─┬─┬─┬─┬─┐
└─┘││││││││││││││└─┘ ИНН │ │ │ │ │ │ │ │ │ │ │
││││││││││││││ └─┴─┴─┴─┴─┴─┴─┴─┴─┴─┘
││1780││2086││ ┌─┬─┬─┬─┬─┬─┬─┬─┬─┐ ┌─┬─┬─┐
КПП │ │ │ │ │ │ │ │ │ │ Стр. │ │ │ │
└─┴─┴─┴─┴─┴─┴─┴─┴─┘ └─┴─┴─┘
3.2. Сведения об инвестиционной надбавке
для нефтеперерабатывающего завода
Показатели Код строки Значения показателей
1 2 3
Номер инвестиционного ┌─┬─┬─┬─┬─┬─┬─┬─┬─┬─┬─┐
соглашения 010 │ │ │ │ │ │ │ │ │ │ │ │
└─┴─┴─┴─┴─┴─┴─┴─┴─┴─┴─┘
┌─┬─┐ ┌─┬─┐ ┌─┬─┬─┬─┐
Дата соглашения 020 │ │ │.│ │ │.│ │ │ │ │
└─┴─┘ └─┴─┘ └─┴─┴─┴─┘
Инвестиционная надбавка для ┌─┬─┬─┬─┬─┬─┬─┬─┬─┬─┬─┐
нефтеперерабатывающего 030 │ │ │ │ │ │ │ │ │ │ │ │
завода (К ) └─┴─┴─┴─┴─┴─┴─┴─┴─┴─┴─┘
инв
Ставка акциза на нефтяное ┌─┬─┬─┬─┬─┐
сырье (А ) (в рублях) 040 │ │ │ │ │ │
НС └─┴─┴─┴─┴─┘
Коэффициент, характеризующий ┌─┐ ┌─┬─┐
региональные особенности 050 │ │.│ │ │
рынков продуктов переработки └─┘ └─┴─┘
нефтяного сырья ()
Коэффициент, характеризующий ┌─┐ ┌─┬─┐
долю в финансировании 060 │ │.│ │ │
инвестиционного соглашения └─┘ └─┴─┘
()
┌─┐ ┌─┐
└─┘ └─┘
Приложение N 2
к приказу ФНС России
от 31.05.2021 N ЕД-7-3/525@
ПОРЯДОК
ЗАПОЛНЕНИЯ НАЛОГОВОЙ ДЕКЛАРАЦИИ ПО АКЦИЗАМ
НА НЕФТЯНОЕ СЫРЬЕ
I. Общие положения
1.1. Налоговая декларация по акцизам на нефтяное сырье (далее - декларация) представляется организациями, признаваемыми в соответствии со статьей 179 Налогового кодекса Российской Федерации (далее - Кодекс) налогоплательщиками акциза, совершающими операцию, предусмотренную подпунктом 34 пункта 1 статьи 182 Кодекса, с подакцизным товаром - нефтяное сырье.
1.2. Декларация состоит из:
титульного листа;
раздела 1 "Сумма акциза, подлежащая уплате в бюджет";
раздела 2 "Расчет суммы акциза", включающего:
подраздел 2.1 "Сведения для расчета налоговой ставки и суммы акциза";
подраздел 2.1.1 "Сведения о возврате продуктов переработки нефтяного сырья";
раздела 3 "Расчет суммы акциза, подлежащей налоговому вычету", включающего:
подраздел 3.1 "Сведения о сумме налогового вычета";
подраздел 3.1.1 "Сведения по автомобильному бензину";
подраздел 3.1.2 "Сведения по дизельному топливу";
подраздел 3.2 "Сведения об инвестиционной надбавке для нефтеперерабатывающего завода".
1.3. Для заполнения декларации применяются:
коды, определяющие налоговый период; коды представления в налоговый орган по месту нахождения (учета) декларации по акцизам на нефтяное сырье; коды форм реорганизации и код ликвидации организации; коды, определяющие способ представления в налоговый орган декларации, согласно приложению к Порядку заполнения налоговой декларации по акцизам на нефтяное сырье (далее - Порядок).
1.4. Каждому показателю декларации соответствует одно поле, состоящее из определенного количества знакомест. В каждом поле указывается только один показатель. Исключение составляют показатели, значениями которых являются дата, правильная или десятичная дробь.
Для указания даты по порядку используются:
а) два поля - месяц (поле из двух знакомест) и год (поле из четырех знакомест), разделенные знаком "." (точка);
б) три поля - день (поле из двух знакомест), месяц (поле из двух знакомест) и год (поле из четырех знакомест), разделенные знаком "." (точка).
Для правильной дроби используются два поля, разделенные знаком "/" (косая черта), первое поле соответствует числителю правильной дроби, второе поле - знаменателю правильной дроби.
Для десятичной дроби используются два поля, разделенные знаком "." (точка), первое поле соответствует целой части десятичной дроби, второе поле - дробной части десятичной дроби.
1.5. Страницы декларации имеют сквозную нумерацию, начиная с титульного листа, вне зависимости от наличия (отсутствия) и количества заполняемых разделов, листов. Порядковый номер страницы проставляется в определенном для нумерации поле слева направо, начиная с первого (левого) знакоместа, например, для первой страницы - "001"; для тридцать третьей - "033".
1.6. Заполнение полей декларации значениями текстовых, числовых, кодовых показателей осуществляется слева направо, начиная с первого (левого) знакоместа.
При заполнении полей декларации с использованием программного обеспечения значения числовых показателей выравниваются по правому (последнему) знакоместу.
Заполнение текстовых полей декларации осуществляется заглавными печатными символами.
Не допускается исправление ошибок с помощью корректирующего или иного аналогичного средства.
Не допускается двусторонняя печать декларации на бумажном носителе и скрепление листов декларации, приводящее к порче бумажного носителя.
При заполнении полей декларации, представляемой на бумажном носителе, используются чернила черного, фиолетового или синего цвета.
1.7. В случае отсутствия какого-либо показателя во всех знакоместах соответствующего поля проставляется прочерк. Прочерк представляет собой прямую линию, проведенную посередине знакомест по всей длине поля показателя.
В случае если для указания какого-либо показателя не требуется заполнения всех знакомест соответствующего поля, в незаполненных знакоместах в правой части поля проставляется прочерк. Например, при указании десятизначного идентификационного номера налогоплательщика (ИНН) "5024002119" в поле "ИНН" из двенадцати знакомест показатель заполняется слева направо, начиная с первого знакоместа, в последних двух знакоместах ставится прочерк: "5024002119--".
Дробные числовые показатели заполняются аналогично правилам заполнения целых числовых показателей. В случае если знакомест для указания дробной части больше, чем цифр, то в свободных знакоместах соответствующего поля ставится прочерк. Например, объем автомобильного бензина класса 5, реализованного на биржевых торгах, в декларации заполняется по формату: 10 знакомест для целой части и 3 знакоместа для дробной части, и при объеме в размере "1234356.233" он указывается как: 1234356---.233.
1.8. В поле "Код по ОКТМО" указывается код муниципального образования в соответствии с Общероссийским классификатором территорий муниципальных образований ОК 033-2013 (далее - код по ОКТМО).
При заполнении поля "Код по ОКТМО", под который отводится одиннадцать знакомест, свободные знакоместа справа от значения кода в случае, если код по ОКТМО имеет восемь знаков, не подлежат заполнению дополнительными символами (заполняются прочерками). Например, для восьмизначного кода по ОКТМО 12445698 в поле "Код по ОКТМО" указывается одиннадцатизначное значение "12445698---".
1.9. Все значения стоимостных показателей, отражаемых в декларации, указываются в полных рублях. Значения показателей менее 50 копеек отбрасываются, а 50 копеек и более округляются до полного рубля.
1.10. При представлении декларации, подготовленной с использованием программного обеспечения, при распечатке на принтере допускается отсутствие обрамления знакомест и прочерков для незаполненных знакомест. Расположение и размеры значений реквизитов не должны изменяться. Печать знаков выполняется шрифтом Courier New высотой 16 - 18 пунктов.
II. Титульный лист декларации
2.1. Титульный лист декларации заполняется налогоплательщиком, за исключением раздела "Заполняется работником налогового органа".
2.2. При заполнении титульного листа указываются ИНН и КПП, которые присвоены организации при постановке на учет в налоговом органе.
В поле "ИНН" для российской организации указывается ИНН в соответствии со свидетельством о постановке на учет российской организации в налоговом органе по месту ее нахождения, для иностранной организации, осуществляющей деятельность на территории Российской Федерации, - в соответствии со свидетельством о постановке на учет иностранной организации в налоговом органе.
В поле "КПП" для российской организации указывается КПП в соответствии со свидетельством о постановке на учет российской организации в налоговом органе, для иностранной организации, осуществляющей деятельность на территории Российской Федерации, - в соответствии со свидетельством о постановке на учет иностранной организации в налоговом органе.
ИНН и КПП для крупнейших налогоплательщиков указываются на основании документа, подтверждающего постановку на учет в налоговом органе организации в качестве крупнейшего налогоплательщика.
При заполнении декларации налогоплательщиками, являющимися крупнейшими налогоплательщиками, на титульном листе в поле "по месту нахождения (учета)" указывается код "213".
Соответствующие ИНН и КПП указываются в верхней части каждой страницы, включенной в состав декларации.
При представлении организацией - правопреемником в налоговый орган по месту учета декларации за последний налоговый период и уточненных деклараций за реорганизованную организацию (в форме присоединения к другому юридическому лицу, слияния нескольких юридических лиц, разделения юридического лица, преобразования одного юридического лица в другое) на титульном листе, в верхней его части указываются ИНН и КПП организации-правопреемника, а в поле "по месту нахождения (учета) (код)" указывается код "215" для не крупнейшего налогоплательщика или "216" для крупнейшего налогоплательщика, а в поле "налогоплательщик" указывается наименование реорганизованной организации.
В поле "ИНН/КПП реорганизованной организации" указываются, соответственно, ИНН и КПП, которые были присвоены налоговым органом по месту нахождения реорганизованной организации до ее реорганизации (по налогоплательщикам, отнесенным к категории крупнейших, - налоговым органом по месту учета организации в качестве крупнейшего налогоплательщика).
При этом в разделе 1 декларации указывается код по ОКТМО того муниципального образования, на территории которого находилась реорганизованная организация.
Коды форм реорганизации и код ликвидации организации приведены в приложении к Порядку.
2.3. Номер корректировки.
При заполнении поля "Номер корректировки" для первичной декларации и уточненных деклараций за соответствующий налоговый период нумерация должна быть сквозная, где "Номер корректировки" для первичной декларации за налоговый период принимает значение "0--", для уточненных деклараций номер указывается последовательно ("1--", "2--", "3--" и так далее).
Не допускается заполнение номера корректировки по уточненной декларации без ранее принятой первичной декларации за налоговый период.
2.4. Налоговый период, за который представляется декларация.
Поле "Налоговый период (код)" заполняется в соответствии с кодами, определяющими налоговый период, согласно приложению к Порядку.
2.5. Отчетный год, в котором представляется декларация.
В поле "Отчетный год" указывается год, за налоговый период которого представляется декларация.
2.6. Код налогового органа, в который представляется декларация.
В поле "Представляется в налоговый орган (код)" указывается код налогового органа, в который представляется декларация.
2.7. Код представления декларации по месту нахождения (учета) налогоплательщика.
В поле "По месту нахождения (учета) (код)" указывается код представления декларации в налоговый орган по месту нахождения (учета) согласно приложению к Порядку.
2.8. Наименование налогоплательщика.
В поле "налогоплательщик" указывается полное наименование организации, соответствующее наименованию, указанному в ее учредительных документах (при наличии в наименовании латинской транскрипции таковая указывается).
2.9. Код формы реорганизации (ликвидация).
В поле "Форма реорганизации (ликвидация) (код)" указывается код формы реорганизации (ликвидации) согласно приложению к Порядку.
2.10. ИНН/КПП реорганизованной организации.
В случае если декларация не является налоговой декларацией, представляемой за реорганизованную организацию, в поле "ИНН/КПП реорганизованной организации" проставляется прочерк.
2.11. Номер контактного телефона.
В поле "Номер контактного телефона" указывается номер контактного телефона налогоплательщика с указанием телефонного кода города, без пробелов, без скобок, без прочерков.
2.12. Количество страниц.
В поле "На __ страницах с приложением подтверждающих документов или их копий на __ листах" указывается количество страниц, на которых составлена декларация, а также количество приложенных к декларации листов подтверждающих документов или их копий, в том числе количество листов документа, подтверждающего полномочия представителя налогоплательщика (в случае представления декларации представителем налогоплательщика).
2.13. В разделе титульного листа "Достоверность и полноту сведений, указанных в настоящей декларации, подтверждаю" указывается:
1) в верхней части раздела проставляется:
1 - в случае если достоверность и полнота сведений, указанных в декларации, подтверждены руководителем организации - налогоплательщика;
2 - в случае если достоверность и полнота сведений, указанных в декларации, подтверждены представителем налогоплательщика.
2) в поле "фамилия, имя, отчество полностью" построчно указываются:
при представлении декларации организацией - фамилия, имя, отчество <1> руководителя организации полностью, проставляется его личная подпись (в месте, отведенном для подписи) и дата подписания;
--------------------------------
<1> Здесь и далее отчество указывается при наличии.
при представлении декларации представителем налогоплательщика - физическим лицом - фамилия, имя, отчество представителя налогоплательщика полностью, проставляется личная подпись представителя налогоплательщика и дата подписания;
при представлении декларации представителем налогоплательщика - юридическим лицом - фамилия, имя, отчество физического лица, уполномоченного в соответствии с документом, подтверждающим полномочия представителя налогоплательщика - юридического лица, подтверждать достоверность и полноту сведений, указанных в декларации. При этом в поле "наименование организации - представителя налогоплательщика" указывается наименование юридического лица - представителя налогоплательщика, проставляется подпись лица, сведения о котором указаны в поле "фамилия, имя, отчество полностью", и дата подписания.
3) при представлении декларации представителем налогоплательщика в поле "Наименование и реквизиты документа, подтверждающего полномочия представителя налогоплательщика" указывается наименование документа, подтверждающего полномочия представителя налогоплательщика, и его реквизиты. При этом к декларации прилагается копия указанного документа.
2.14. Раздел титульного листа "Заполняется работником налогового органа" содержит сведения о представлении декларации: код способа представления согласно приложению к Порядку; количество страниц декларации; количество листов приложенных к декларации подтверждающих документов или их копий; дату представления декларации.
Все поля данного раздела заполняются работником налогового органа. Указываются фамилия и инициалы имени и отчества работника налогового органа, принявшего декларацию, и проставляется его подпись.
III. Раздел 1 декларации "Сумма акциза, подлежащая
уплате в бюджет"
3.1. Раздел 1 декларации включает в себя показатели сумм акциза, подлежащих уплате в бюджет, по данным налогоплательщика, с указанием кода бюджетной классификации (далее - КБК), в соответствии с которым подлежат зачислению в бюджет суммы акциза, рассчитанные в декларации.
3.1.1. По строке 010 указывается код муниципального образования в соответствии с кодом по ОКТМО по месту нахождения налогоплательщика.
3.1.2. По строке 020 указывается КБК, в соответствии с которым подлежат зачислению суммы акциза на счета органов Федерального казначейства.
3.1.3. По строке 030 указывается сумма акциза, подлежащая уплате в бюджет за налоговый период по КБК, указанному в соответствующей строке 020. Сумма акциза по строке 030 корреспондирует сумме акциза, указанной по строке 015 раздела 2 декларации текущего налогового периода, в случае отсутствия заполненного раздела 3 данной декларации. При наличии заполненного раздела 3 декларации, сумма акциза по строке 030 корреспондирует сумме акциза, указанной по строке 025 раздела 3 декларации.
3.1.4. По строке 040 указывается сумма акциза, начисленная к уменьшению (сумма превышения налоговых вычетов над исчисленной суммой акциза).
Сумма акциза по строке 040 корреспондирует сумме акциза, указанной по строке 020 раздела 3 декларации.
3.1.5. В случае недостаточности строк раздела 1 декларации, представляемой на бумажном носителе, дополнительно заполняется необходимое количество листов данного раздела.
3.2. По строке "Достоверность и полноту сведений, указанных на данной странице, подтверждаю" проставляется подпись руководителя организации или представителя организации и дата подписания.
IV. Раздел 2 декларации "Расчет суммы акциза"
4.1. Раздел 2 декларации включает в себя расчет исчисленной суммы акциза за налоговый период и налоговой ставки акциза на нефтяное сырье в соответствии с положениями подпункта 34 пункта 1 статьи 182, пункта 8 статьи 193 и статьи 194 Кодекса.
4.2. По строке 001 указывается код подакцизного товара "678".
4.3. По строке 010 указывается КБК, по которому будет осуществляться уплата суммы налога.
4.4. По строке 015 указывается общая исчисленная за налоговый период сумма акциза на нефтяное сырье, определяемая как сумма строк 020 всех подразделов 2.1 раздела 2 декларации.
4.5. Подраздел 2.1 "Сведения для расчета налоговой ставки и суммы акциза" раздела 2 декларации заполняется в следующем порядке:
4.5.1. По строке 020 указывается сумма акциза, исчисленная за налоговый период.
В случае переработки в налоговом периоде нефтяного сырья на основании нескольких договоров о переработке нефтяного сырья значение строки 020 определяется отдельно по каждому договору, реквизиты которого указаны по строкам 030 и 040 подраздела 2.1 декларации.
Показатель строки 020 определяется как произведение показателей строк 050 и 090;
4.5.2. По строке 025 указывается признак наличия договора об оказании налогоплательщику услуг по переработке нефтяного сырья: "0" - нет, "1" - есть;
4.5.3. По строке 030 указывается номер договора о переработке нефтяного сырья.
В случае если по строке 025 указывается признак "0", по строке 030 проставляется прочерк;
4.5.4. По строке 040 указывается дата договора о переработке нефтяного сырья.
В случае если по строке 025 указывается признак "0", по строке 040 проставляется прочерк;
4.5.5. По строке 050 указывается ставка акциза на нефтяное сырье (АНС), рассчитанная в соответствии с пунктом 8 статьи 193 Кодекса.
Ставка акциза на нефтяное сырье (АНС) округляется до целого значения в соответствии с действующим порядком округления и признается твердой (специфической) ставкой;
4.5.6. По строке 060 указывается средний за календарный месяц налогового периода уровень цен нефти "Юралс" на мировых рынках (Цнефть), выраженный в долларах США за баррель, в соответствии с пунктом 8 статьи 193 Кодекса;
4.5.7. По строке 070 указывается среднее значение за календарный месяц курса доллара США к рублю Российской Федерации, определяемое как среднеарифметическое значение курса доллара США к рублю Российской Федерации, устанавливаемого Центральным банком Российской Федерации, за все дни в календарном месяце;
4.5.8. По строке 080 указывается удельный коэффициент, характеризующий корзину продуктов переработки нефтяного сырья (СПЮ), определяемый в порядке, установленном пунктом 8 статьи 193 Кодекса.
В случае возврата в налоговом периоде продуктов переработки нефтяного сырья, отгруженных налогоплательщиком в предыдущих налоговых периодах, в целях расчета показателя строки 080 значения строк 100, 110, 120 и 130 уменьшаются на соответствующие значения строк 190, 200, 210 и 220 подраздела 2.1.1 раздела 2 декларации.
Коэффициент (СПЮ) округляется до четвертого знака после запятой;
4.5.9. По строке 090 указывается количество нефтяного сырья (VНС), принадлежащего налогоплательщику на праве собственности и направленного налогоплательщиком либо организацией, непосредственно оказывающей налогоплательщику услуги по переработке нефтяного сырья, на переработку по данным средств измерений, размещенных в местах, указанных в свидетельстве о регистрации лица, совершающего операции по переработке нефтяного сырья, выданном налогоплательщику либо организации, непосредственно оказывающей налогоплательщику услуги по переработке нефтяного сырья, за налоговый период, выраженное в тоннах, в соответствии с пунктом 8 статьи 193 Кодекса;
4.5.10. По строке 100 указывается количество прямогонного бензина (VПБ), произведенного из нефтяного сырья, направленного на переработку и принадлежащего налогоплательщику на праве собственности, который реализован налогоплательщиком в налоговом периоде (в случае переработки нефтяного сырья на основе договора об оказании налогоплательщику услуг по переработке нефтяного сырья - передан налогоплательщику и (или) по его поручению третьим лицам в налоговом периоде) и (или) передан в налоговом периоде в структуре налогоплательщика, имеющего свидетельство на переработку прямогонного бензина, на переработку в продукцию нефтехимии, прямогонный бензин, бензол, параксилол, ортоксилол, выраженное в тоннах, в соответствии с пунктом 8 статьи 193 Кодекса.
Данное количество указывается без уменьшения на количество нормативных потерь, отражаемых по строке 105 подраздела 2.1 декларации, и без уменьшения на количество возвращенного прямогонного бензина, указываемое по строке 190 подраздела 2.1.1 декларации.
При отсутствии количества VПБ по строке 100 указывается "0" (ноль);
4.5.11. По строке 105 указываются нормативные потери, возникшие после отгрузки прямогонного бензина и до перехода права собственности на прямогонный бензин и связанные с технологическими особенностями процесса транспортировки.
При отсутствии нормативных потерь прямогонного бензина по строке 105 указывается "0" (ноль);
4.5.12. По строке 110 указывается количество товарного бензина, легких и средних дистиллятов в жидком виде (при температуре 20 градусов Цельсия и давлении 760 миллиметров ртутного столба), бензола, толуола, ксилола, масел смазочных, произведенных из нефтяного сырья (VСВ), в соответствии с пунктом 8 статьи 193 Кодекса.
Данное количество указывается без уменьшения на количество нормативных потерь, отражаемых по строке 115 подраздела 2.1 декларации, и без уменьшения на количество возвращенных продуктов переработки нефтяного сырья, указываемое по строке 200 подраздела 2.1.1 декларации.
При отсутствии количества VСВ по строке 110 указывается "0" (ноль);
4.5.13. По строке 115 указываются нормативные потери, возникшие после отгрузки товарного бензина, легких и средних дистиллятов в жидком виде (при температуре 20 градусов Цельсия и давлении 760 миллиметров ртутного столба), бензола, толуола, ксилола, масел смазочных, произведенных из нефтяного сырья, и до перехода права собственности на них и связанные с технологическими особенностями процесса транспортировки.
При отсутствии нормативных потерь указанных продуктов переработки нефтяного сырья по строке 115 указывается "0" (ноль);
4.5.14. По строке 120 указывается количество кокса нефтяного, произведенного из нефтяного сырья (VКС), в соответствии с пунктом 8 статьи 193 Кодекса.
Данное количество указывается без уменьшения на количество нормативных потерь, отражаемых по строке 125 подраздела 2.1 декларации, и без уменьшения на количество возвращенного кокса нефтяного, указываемое по строке 210 подраздела 2.1.1 декларации.
При отсутствии количества VКС по строке 120 указывается "0" (ноль);
4.5.15. По строке 125 указываются нормативные потери, возникшие после отгрузки кокса нефтяного и до перехода права собственности на указанный продукт и связанные с технологическими особенностями процесса транспортировки.
При отсутствии нормативных потерь кокса нефтяного по строке 125 указывается "0" (ноль);
4.5.16. По строке 130 указывается количество мазута, битума нефтяного, парафина, вазелина, отработанных нефтепродуктов, иных жидких или твердых продуктов переработки нефтяного сырья, произведенных из нефтяного сырья (VТ), в соответствии с пунктом 8 статьи 193 Кодекса.
Данное количество указывается без уменьшения на количество нормативных потерь, отражаемых по строке 135 подраздела 2.1 декларации, и без уменьшения на количество возвращенных продуктов переработки нефтяного сырья, указываемое по строке 220 подраздела 2.1.1 декларации.
При отсутствии количества VТ по строке 130 указывается "0" (ноль);
4.5.17. По строке 135 указываются нормативные потери, возникшие после отгрузки мазута, битума нефтяного, парафина, вазелина, отработанных нефтепродуктов, иных жидких или твердых продуктов переработки нефтяного сырья и до перехода права собственности на указанные продукты и связанные с технологическими особенностями процесса транспортировки.
При отсутствии нормативных потерь указанных продуктов по строке 135 указывается "0" (ноль);
4.5.18. По строке 140 указывается коэффициент (Ккорр), определяемый в порядке, установленном пунктом 6 статьи 193 Кодекса;
4.5.19. По строке 150 указывается коэффициент, характеризующий региональные особенности рынков продуктов переработки нефтяного сырья (Крег), в соответствии с пунктом 8 статьи 193 Кодекса;
4.5.20. По строке 160 указывается объем автомобильного бензина класса 5, произведенного из нефтяного сырья, направленного на переработку и принадлежащего налогоплательщику на праве собственности, и реализованного налогоплательщиком в налоговом периоде на биржевых торгах.
При отсутствии объема автомобильного бензина класса 5, реализованного в налоговом периоде, по строке 160 указывается "0" (ноль);
4.5.21. По строке 170 указывается объем дизельного топлива класса 5, произведенного из нефтяного сырья, направленного на переработку и принадлежащего налогоплательщику на праве собственности, и реализованного налогоплательщиком в налоговом периоде на биржевых торгах.
При отсутствии объема дизельного топлива класса 5, реализованного в налоговом периоде, по строке 170 указывается "0" (ноль);
4.6. Подраздел 2.1.1 "Сведения о возврате продуктов переработки нефтяного сырья" раздела 2 декларации заполняется в следующем порядке:
4.6.1. По строке 180 указывается код налогового периода в соответствии с приложением к Порядку и год, в котором произведены возвращенные продукты переработки нефтяного сырья, отгруженные налогоплательщиком (в случае переработки нефтяного сырья на основе договора об оказании налогоплательщику услуг по переработке нефтяного сырья - переданные налогоплательщику или по его поручению третьим лицам) в предыдущих налоговых периодах;
4.6.2. По строке 190 указывается количество возвращенного прямогонного бензина, произведенного из нефтяного сырья (VПБ), отгруженного налогоплательщиком (в случае переработки нефтяного сырья на основе договора об оказании налогоплательщику услуг по переработке нефтяного сырья - переданного налогоплательщику или по его поручению третьим лицам) в предыдущих налоговых периодах, в соответствии с пунктом 8 статьи 193 Кодекса.
При отсутствии количества VПБ по строке 190 указывается "0" (ноль);
4.6.3. По строке 200 указывается количество возвращенного товарного бензина, легких и средних дистиллятов в жидком виде (при температуре 20 градусов Цельсия и давлении 760 миллиметров ртутного столба), бензола, толуола, ксилола, масел смазочных, произведенных из нефтяного сырья (VСВ), отгруженных налогоплательщиком (в случае переработки нефтяного сырья на основе договора об оказании налогоплательщику услуг по переработке нефтяного сырья - переданных налогоплательщику или по его поручению третьим лицам) в предыдущих налоговых периодах, в соответствии с пунктом 8 статьи 193 Кодекса.
При отсутствии количества VСВ по строке 200 указывается "0" (ноль);
4.6.4. По строке 210 указывается количество возвращенного кокса нефтяного, произведенного из нефтяного сырья (VКС), отгруженного налогоплательщиком (в случае переработки нефтяного сырья на основе договора об оказании налогоплательщику услуг по переработке нефтяного сырья - переданного налогоплательщику или по его поручению третьим лицам) в предыдущих налоговых периодах, в соответствии с пунктом 8 статьи 193 Кодекса.
При отсутствии количества VКС по строке 210 указывается "0" (ноль);
4.6.5. По строке 220 указывается количество возвращенного мазута, битума нефтяного, парафина, вазелина, отработанных нефтепродуктов, иных жидких или твердых продуктов переработки нефтяного сырья, произведенных из нефтяного сырья (VТ), отгруженных налогоплательщиком (в случае переработки нефтяного сырья на основе договора об оказании налогоплательщику услуг по переработке нефтяного сырья - переданных налогоплательщику или по его поручению третьим лицам) в предыдущих налоговых периодах, в соответствии с пунктом 8 статьи 193 Кодекса.
При отсутствии количества VТ по строке 220 указывается "0" (ноль).
В случае отсутствия в налоговом периоде возвращенных продуктов переработки нефтяного сырья, отгруженных налогоплательщиком или переданных налогоплательщику или по его поручению третьим лицам в предыдущих налоговых периодах, а также при отсутствии в налоговом периоде продуктов переработки нефтяного сырья, подраздел 2.1.1 декларации не заполняется.
V. Раздел 3 декларации "Расчет суммы акциза, подлежащей
налоговому вычету"
5.1. Раздел 3 декларации включает в себя расчет суммы акциза по нефтяному сырью, подлежащей налоговому вычету в соответствии с пунктами 27 и 27.1 статьи 200 Кодекса, и суммы акциза, подлежащей уплате или к уменьшению с учетом налогового вычета, установленного пунктом 27 статьи 200 Кодекса.
5.2. По строке 001 указывается код вида подакцизного товара - нефтяное сырье "678".
5.3. По строке 010 указывается КБК.
5.4. По строке 020 указывается общая сумма акциза, начисленная к уменьшению в налоговом периоде, если разница показателей строки 015 раздела 2 декларации и строк 060 и строк 070 подраздела 3.1 декларации имеет отрицательное значение.
При этом по строке 025 указывается "0" (ноль).
Сумма акциза, начисленная к уменьшению, указанная по строке 020, корреспондирует сумме акциза, указанной по строке 040 раздела 1 декларации.
5.5. По строке 025 указывается сумма акциза, подлежащая к уплате в бюджет по результатам применения налогового вычета, если разница показателей строки 015 раздела 2 декларации и строк 060 и строк 070 подраздела 3.1 декларации имеет положительное или нулевое значение.
При этом по строке 020 указывается "0" (ноль).
Сумма акциза, подлежащая уплате в бюджет, указанная по строке 025, корреспондирует сумме акциза, указанной по строке 030 раздела 1 декларации.
5.6. Подраздел 3.1 "Сведения о сумме налогового вычета" раздела 3 декларации заполняется в следующем порядке:
5.6.1. По строке 030 указывается сумма акциза, подлежащая вычету с учетом коэффициента 2 в соответствии с пунктом 27 статьи 200 Кодекса;
5.6.2. По строке 040 указывается признак величины КДЕМП в соответствии с пунктом 27 статьи 200 Кодекса.
При отрицательном или равном нулю значении величины КДЕМП по строке 040 указывается "0".
При положительном значении величины КДЕМП по строке 040 указывается "1";
5.6.3. По строке 045 указывается значение величины КДЕМП в соответствии с пунктом 27 статьи 200 Кодекса.
Значение величины КДЕМП округляется до целого значения;
5.6.4. По строке 050 указывается общая инвестиционная надбавка для нефтеперерабатывающих заводов КИНВ в соответствии с пунктом 27.1 статьи 200 Кодекса, по всем инвестиционным соглашениям.
Определяется как сумма всех строк 030 подраздела 3.2 декларации;
5.6.5. По строке 060 указывается сумма акциза, подлежащая вычету, определенная с учетом величины КДЕМП и инвестиционной надбавки КИНВ в случае, если сумма значений строк 030, 045 и 050 имеет положительное значение или равна нулю.
В случае если сумма значений строк 030, 045 и 050 имеет отрицательное значение, по строке 060 указывается "0" (ноль);
5.6.6. По строке 070 указывается сумма акциза, подлежащая уплате в бюджет, определенная с учетом величины КДЕМП и инвестиционной надбавки КИНВ, за налоговый период, указанный по строке 030, в случае если сумма значений строк 030, 045 и 050 имеет отрицательное значение.
При этом по строке 070 указывается отрицательное значение без знака "-" (минус).
В случае если сумма значений строк 030, 045 и 050 имеет положительное значение, по строке 070 указывается "0" (ноль);
5.6.7. По строке 080 указывается объем в тоннах иного сырья (в том числе многофункциональных присадок, компонентов, не являющихся нефтяным сырьем), использованного для производства объема высокооктанового автомобильного бензина класса 5 (VАБ), указанного по строке 130, и дизельного топлива класса 5 (VДТ), указанного по строке 240, в соответствии с пунктом 27 статьи 200 Кодекса.
5.7. Подраздел 3.1.1 "Сведения по автомобильному бензину" раздела 3 декларации заполняется в следующем порядке:
5.7.1. По строке 130 указывается объем высокооктанового (по исследовательскому методу 92 и более) автомобильного бензина класса 5, произведенного из направленного на переработку нефтяного сырья, принадлежащего налогоплательщику на праве собственности, и иного сырья (в том числе многофункциональных присадок, компонентов, не являющихся нефтяным сырьем), реализованного или использованного на собственные нужды налогоплательщиком в налоговом периоде на территории Российской Федерации, в отношении которого налогоплательщиком или организацией, осуществляющей переработку нефтяного сырья по договору об оказании налогоплательщику услуг по переработке нефтяного сырья, исчислены суммы акциза в текущем или в предыдущих налоговых периодах (VАБ);
5.7.2. По строке 140 указывается объем возврата высокооктанового (по исследовательскому методу 92 и более) автомобильного бензина класса 5, произведенного из направленного на переработку нефтяного сырья и иного сырья (в том числе многофункциональных присадок, иных компонентов, не являющихся нефтяным сырьем), принадлежащего налогоплательщику на праве собственности, и ранее реализованного налогоплательщиком на территории Российской Федерации.
При отсутствии возврата указанного продукта по строке 140 указывается "0" (ноль);
5.7.3. По строке 145 указывается признак показателя ДАБ "0" (ноль) или "1".
При отрицательном или равном нулю значении показателя ДАБ по строке 145 указывается "0" (ноль).
При положительном значении показателя ДАБ по строке 145 указывается "1";
5.7.4. По строке 150 указывается показатель ДАБ в соответствии с пунктом 27 статьи 200 Кодекса;
5.7.5. По строке 160 указывается средняя цена экспортной альтернативы для автомобильного бензина АИ-92 класса 5, рассчитанная в морских портах Северо-Западного федерального округа (ЦАБэксп), в соответствии с пунктом 27 статьи 200 Кодекса;
5.7.6. По строке 170 указывается средняя за налоговый период оптовая цена реализации в Российской Федерации автомобильного бензина АИ-92 класса 5 в рублях за 1 тонну, в соответствии с пунктом 27 статьи 200 Кодекса;
5.7.7. По строке 180 указывается условное значение средней оптовой цены реализации на территории Российской Федерации (ЦАБвр) автомобильного бензина АИ-92 класса 5 в соответствии с пунктом 27 статьи 200 Кодекса.
5.7.8. По строке 190 указывается величина КАБ_КОМП в соответствии с пунктом 27 статьи 200 Кодекса;
5.7.9. По строке 230 указывается объем высокооктанового автомобильного бензина класса 5, произведенного из иного сырья (в том числе многофункциональных присадок, компонентов, не являющихся нефтяным сырьем) в объеме, превышающем 10 процентов, от общего объема.
При отсутствии объема высокооктанового автомобильного бензина класса 5, произведенного из иного сырья в объеме, превышающем 10 процентов, по строке 230 указывается "0" (ноль).
В случае если в налоговом периоде у налогоплательщика высокооктановый (по исследовательскому методу 92 и более) автомобильный бензин класса 5, произведенный из направленного на переработку нефтяного сырья, принадлежащего налогоплательщику на праве собственности, и иного сырья (в том числе многофункциональных присадок, компонентов, не являющихся нефтяным сырьем), не реализовывался или не использовался на собственные нужды на территории Российской Федерации, подраздел 3.1.1 декларации не заполняется.
5.8. Подраздел 3.1.2 "Сведения по дизельному топливу" раздела 3 декларации заполняется в следующем порядке:
5.8.1. По строке 240 указывается объем дизельного топлива класса 5, произведенного из направленного на переработку нефтяного сырья, принадлежащего налогоплательщику на праве собственности, и иного сырья (в том числе многофункциональных присадок, компонентов, не являющихся нефтяным сырьем), и реализованного или использованного на собственные нужды налогоплательщиком в налоговом периоде на территории Российской Федерации, в отношении которого налогоплательщиком или организацией, осуществляющей переработку нефтяного сырья по договору о переработке нефтяного сырья, исчислены суммы акциза в текущем или в предыдущих налоговых периодах (VДТ);
5.8.2. По строке 250 указывается объем возврата дизельного топлива класса 5, произведенного из направленного на переработку нефтяного сырья и иного сырья, принадлежащего налогоплательщику на праве собственности, и ранее реализованного налогоплательщиком на территории Российской Федерации.
При отсутствии возврата указанного продукта по строке 250 указывается "0" (ноль);
5.8.3. По строке 255 указывается признак показателя ДДТ "0" (ноль) или "1".
При отрицательном или равном нулю значении показателя ДДТ по строке 255 указывается "0" (ноль).
При положительном значении показателя ДДТ по строке 255 указывается "1";
5.8.4. По строке 260 указывается показатель ДДТ в соответствии с пунктом 27 статьи 200 Кодекса;
5.8.5. По строке 270 указывается средняя цена экспортной альтернативы для дизельного топлива класса 5 (ЦДТэксп), рассчитанная в соответствии с пунктом 27 статьи 200 Кодекса;
5.8.6. По строке 280 указывается средняя за налоговый период оптовая цена реализации в Российской Федерации дизельного топлива класса 5 в рублях за 1 тонну;
5.8.7. По строке 290 указывается условное значение средней оптовой цены реализации дизельного топлива класса 5 на территории Российской Федерации в соответствии с пунктом 27 статьи 200 Кодекса (ЦДТвр).
5.8.8. По строке 300 указывается величина КДТ_КОМП в соответствии с пунктом 27 статьи 200 Кодекса;
5.8.9. По строке 340 указывается объем дизельного топлива класса 5, произведенного из иного сырья (в том числе многофункциональных присадок, компонентов, не являющихся нефтяным сырьем) в объеме, превышающем 10 процентов, от общего объема.
При отсутствии объема указанного дизельного топлива класса 5, произведенного из иного сырья в объеме, превышающем 10 процентов, по строке 340 указывается "0" (ноль);
В случае если в налоговом периоде у налогоплательщика дизельное топливо класса 5, произведенное из направленного на переработку нефтяного сырья, принадлежащего налогоплательщику на праве собственности, и иного сырья (в том числе многофункциональных присадок, компонентов, не являющихся нефтяным сырьем), не реализовывалось или не использовалось на собственные нужды на территории Российской Федерации, подраздел 3.1.2 декларации не заполняется.
5.9. Подраздел 3.2 "Сведения об инвестиционной надбавке для нефтеперерабатывающего завода" раздела 3 декларации заполняется при наличии у налогоплательщика заключенного до 1 октября 2021 года с федеральным органом исполнительной власти, осуществляющим функции по выработке и реализации государственной политики и нормативно-правовому регулированию в сфере топливно-энергетического комплекса, соглашения о создании новых производственных мощностей (об увеличении мощности, о модернизации, реконструкции действующих производственных мощностей) по глубокой переработке нефтяного сырья, и (или) природного газа, и (или) прямогонного бензина, и (или) средних дистиллятов и (или) о создании новых объектов основных средств, необходимых для обеспечения нефтяным сырьем нефтеперерабатывающих предприятий с высокой глубиной переработки, обеспечивающих своевременную модернизацию производства.
При наличии нескольких заключенных инвестиционных соглашений заполняется соответствующее количество подразделов 3.2 декларации.
5.9.1. По строке 010 указывается номер инвестиционного соглашения.
5.9.2. По строке 020 указывается дата инвестиционного соглашения, соответствующего строке 010;
5.9.3. По строке 030 указывается инвестиционная надбавка для нефтеперерабатывающих заводов КИНВ, рассчитанная в соответствии с пунктом 27.1 статьи 200 Кодекса для инвестиционного соглашения, реквизиты которого указаны по строкам 010 и 020 подраздела 3.2 декларации.
Значение величины КИНВ округляется до целого значения;
5.9.4. По строке 040 указывается ставка акциза на нефтяное сырье в рублях (АНС) определяемая в соответствии с пунктом 27.1 статьи 200 Кодекса;
5.9.5. По строке 050 указывается коэффициент, характеризующий региональные особенности рынков продуктов переработки нефтяного сырья КРЕГ, определяемый в порядке, установленном пунктом 8 статьи 193 Кодекса;
5.9.6. По строке 060 указывается коэффициент, характеризующий долю в финансировании инвестиционного соглашения ДФИН определяемый в соответствии с пунктом 27.1 статьи 200 Кодекса, для инвестиционного соглашения, реквизиты которого указаны по строкам 010 и 020 подраздела 3.2 декларации.
В случае если у налогоплательщика отсутствует заключенное инвестиционное соглашение, то подраздел 3.2 декларации не заполняется.
Приложение
к Порядку заполнения
налоговой декларации
по акцизам на нефтяное сырье,
утвержденному приказом ФНС России
от 31.05.2021 N ЕД-7-3/525@
КОДЫ, ОПРЕДЕЛЯЮЩИЕ НАЛОГОВЫЙ ПЕРИОД
|
Код
|
Наименование
|
|
01
|
январь
|
|
02
|
февраль
|
|
03
|
март
|
|
04
|
апрель
|
|
05
|
май
|
|
06
|
июнь
|
|
07
|
июль
|
|
08
|
август
|
|
09
|
сентябрь
|
|
10
|
октябрь
|
|
11
|
ноябрь
|
|
12
|
декабрь
|
|
71
|
за январь при реорганизации (ликвидации) организации
|
|
72
|
за февраль при реорганизации (ликвидации) организации
|
|
73
|
за март при реорганизации (ликвидации) организации
|
|
74
|
за апрель при реорганизации (ликвидации) организации
|
|
75
|
за май при реорганизации (ликвидации) организации
|
|
76
|
за июнь при реорганизации (ликвидации) организации
|
|
77
|
за июль при реорганизации (ликвидации) организации
|
|
78
|
за август при реорганизации (ликвидации) организации
|
|
79
|
за сентябрь при реорганизации (ликвидации) организации
|
|
80
|
за октябрь при реорганизации (ликвидации) организации
|
|
81
|
за ноябрь при реорганизации (ликвидации) организации
|
|
82
|
за декабрь при реорганизации (ликвидации) организации
|
Коды представления в налоговый орган по месту нахождения
(учета) декларации по акцизам на нефтяное сырье
|
Код
|
Наименование
|
|
213
|
по месту учета в качестве крупнейшего налогоплательщика
|
|
214
|
по месту нахождения российской организации, не являющейся крупнейшим налогоплательщиком
|
|
215
|
по месту нахождения правопреемника, не являющегося крупнейшим налогоплательщиком
|
|
216
|
по месту учета правопреемника, являющегося крупнейшим налогоплательщиком
|
Коды форм реорганизации и код ликвидации организации
|
Код
|
Наименование
|
|
1
|
преобразование
|
|
2
|
слияние
|
|
3
|
разделение
|
|
5
|
присоединение
|
|
6
|
разделение с одновременным присоединением
|
|
0
|
ликвидация
|
Коды, определяющие способ представления в налоговый
орган декларации
|
Код
|
Наименование
|
|
01
|
на бумажном носителе (по почте)
|
|
02
|
на бумажном носителе (лично)
|
|
03
|
на бумажном носителе с дублированием на съемном носителе (лично)
|
|
04
|
по телекоммуникационным каналам связи с электронной подписью
|
|
05
|
другое
|
|
08
|
на бумажном носителе с дублированием на съемном носителе (по почте)
|
|
09
|
на бумажном носителе с использованием штрих-кода (лично)
|
|
10
|
на бумажном носителе с использованием штрих-кода (по почте)
|
Приложение N 3
к приказу ФНС России
от 31.05.2021 N ЕД-7-3/525@
ФОРМАТ
ПРЕДСТАВЛЕНИЯ НАЛОГОВОЙ ДЕКЛАРАЦИИ ПО АКЦИЗАМ НА НЕФТЯНОЕ
СЫРЬЕ В ЭЛЕКТРОННОЙ ФОРМЕ
I. ОБЩИЕ СВЕДЕНИЯ
1. Настоящий формат описывает требования к XML файлам (далее - файл обмена) передачи в электронной форме налоговой декларации по акцизам на нефтяное сырье в налоговые органы.
2. Номер версии настоящего формата 5.02, часть CLXXVIII.
II. ОПИСАНИЕ ФАЙЛА ОБМЕНА
3. Имя файла обмена должно иметь следующий вид:
R_T_A_K_O_GGGGMMDD_N, где:
R_T - префикс, принимающий значение NO_AKCNEFT;
A_K - идентификатор получателя информации, где: A - идентификатор получателя, которому направляется файл обмена, K - идентификатор конечного получателя, для которого предназначена информация из данного файла обмена. Передача файла от отправителя к конечному получателю (K) может осуществляться в несколько этапов через другие налоговые органы, осуществляющие передачу файла на промежуточных этапах, которые обозначаются идентификатором A. В случае передачи файла от отправителя к конечному получателю при отсутствии налоговых органов, осуществляющих передачу на промежуточных этапах, значения идентификаторов A и K совпадают. Каждый из идентификаторов (A и K) имеет вид для налоговых органов - четырехразрядный код налогового органа;
O - идентификатор отправителя информации, имеет вид:
для организаций - девятнадцатиразрядный код (идентификационный номер налогоплательщика (далее - ИНН) и код причины постановки на учет (далее - КПП) организации (обособленного подразделения);
GGGG - год формирования передаваемого файла, MM - месяц, DD - день;
N - идентификационный номер файла (длина - от 1 до 36 знаков. Идентификационный номер файла должен обеспечивать уникальность файла).
Расширение имени файла - xml. Расширение имени файла может указываться как строчными, так и прописными буквами.
Параметры первой строки файла обмена
Первая строка XML файла должна иметь следующий вид:
<?xml version ="1.0" encoding ="windows-1251"?>
Имя файла, содержащего XML схему файла обмена, должно иметь следующий вид:
NO_AKCNEFT_1_178_00_05_02_xx, где xx - номер версии схемы.
Расширение имени файла - xsd.
XML схема файла обмена приводится отдельным файлом и размещается на сайте Федеральной налоговой службы.
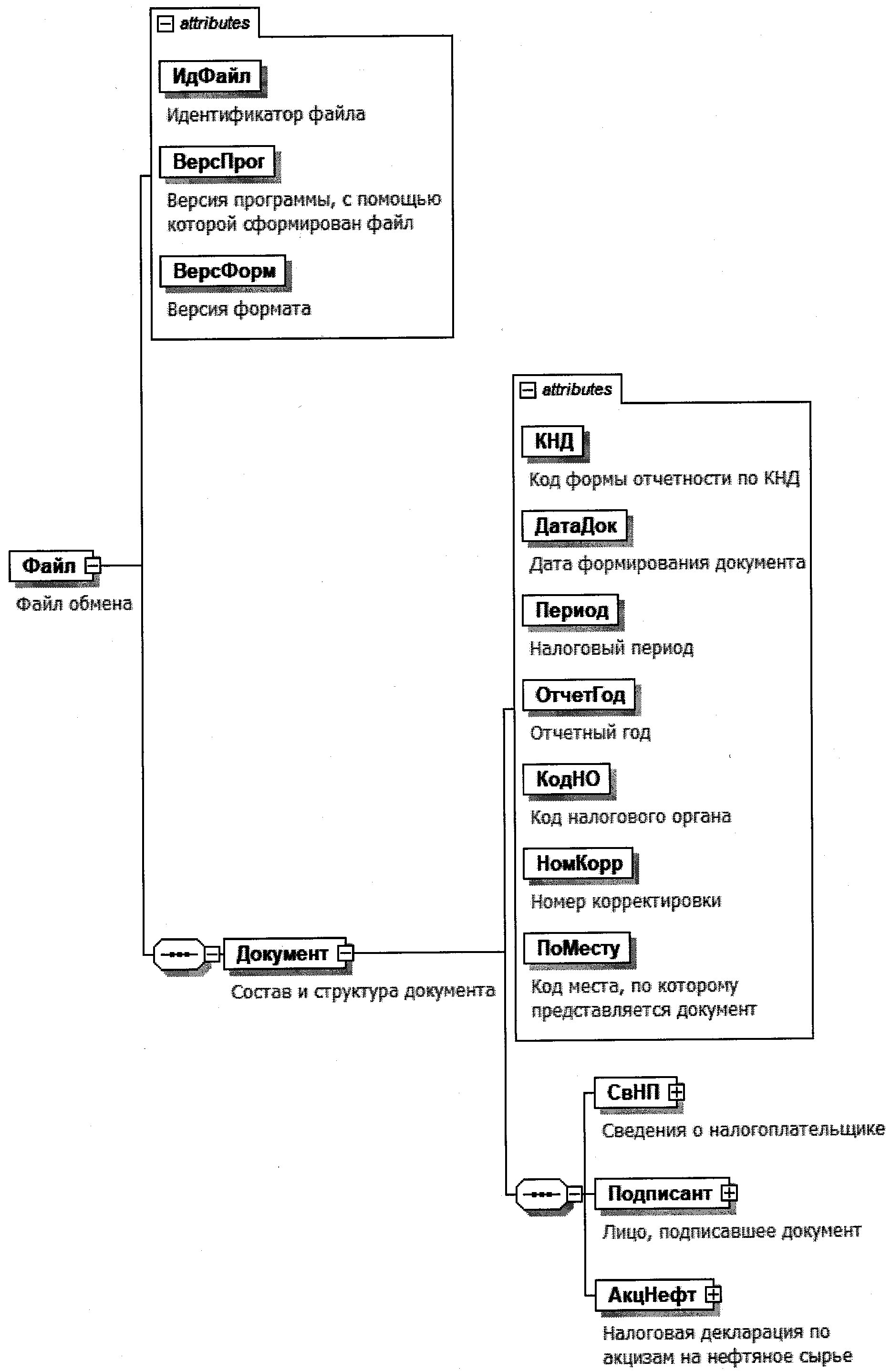
4. Логическая модель файла обмена представлена в виде диаграммы структуры файла обмена на рисунке 1 настоящего формата. Элементами логической модели файла обмена являются элементы и атрибуты XML файла. Перечень структурных элементов логической модели файла обмена и сведения о них приведены в таблицах 4.1 - 4.19 настоящего формата.
Для каждого структурного элемента логической модели файла обмена приводятся следующие сведения:
наименование элемента. Приводится полное наименование элемента. В строке таблицы могут быть описаны несколько элементов, наименования которых разделены символом "|". Такая форма записи применяется при наличии в файле обмена только одного элемента из описанных в этой строке;
сокращенное наименование (код) элемента. Приводится сокращенное наименование элемента. Синтаксис сокращенного наименования должен удовлетворять спецификации XML;
признак типа элемента. Может принимать следующие значения: "С" - сложный элемент логической модели (содержит вложенные элементы), "П" - простой элемент логической модели, реализованный в виде элемента XML файла, "А" - простой элемент логической модели, реализованный в виде атрибута элемента XML файла. Простой элемент логической модели не содержит вложенные элементы;
формат элемента. Формат элемента представляется следующими условными обозначениями: T - символьная строка; N - числовое значение (целое или дробное).
Формат символьной строки указывается в виде T(n-k) или T(=k), где: n - минимальное количество знаков, k - максимальное количество знаков, символ "-" - разделитель, символ "=" означает фиксированное количество знаков в строке. В случае, если минимальное количество знаков равно 0, формат имеет вид T(0-k). В случае, если максимальное количество знаков не ограничено, формат имеет вид T(n-).
Формат числового значения указывается в виде N(m.k), где: m - максимальное количество знаков в числе, включая целую и дробную часть числа без разделяющей десятичной точки и знака (для отрицательного числа), k - максимальное число знаков дробной части числа. Если число знаков дробной части числа равно 0 (то есть число целое), то формат числового значения имеет вид N(m).
Для простых элементов, являющихся базовыми в XML, например, элемент с типом "date", поле "Формат элемента" не заполняется. Для таких элементов в поле "Дополнительная информация" указывается тип базового элемента;
признак обязательности элемента определяет обязательность наличия элемента (совокупности наименования элемента и его значения) в файле обмена. Признак обязательности элемента может принимать следующие значения: "О" - наличие элемента в файле обмена обязательно; "Н" - наличие элемента в файле обмена необязательно, то есть элемент может отсутствовать. Если элемент принимает ограниченный перечень значений (по классификатору, кодовому словарю и тому подобному), то признак обязательности элемента дополняется символом "К". Например, "ОК". В случае, если количество реализаций элемента может быть более одной, то признак обязательности элемента дополняется символом "М". Например, "НМ" или "ОКМ".
К вышеперечисленным признакам обязательности элемента может добавляться значение "У" в случае описания в XML схеме условий, предъявляемых к элементу в файле обмена, описанных в графе "Дополнительная информация". Например, "НУ" или "ОКУ";
дополнительная информация содержит, при необходимости, требования к элементу файла обмена, не указанные ранее. Для сложных элементов указывается ссылка на таблицу, в которой описывается состав данного элемента. Для элементов, принимающих ограниченный перечень значений из классификатора (кодового словаря и тому подобного), указывается соответствующее наименование классификатора (кодового словаря и тому подобного) или приводится перечень возможных значений. Для классификатора (кодового словаря и тому подобного) может указываться ссылка на его местонахождение. Для элементов, использующих пользовательский тип данных, указывается наименование типового элемента.

Рисунок 1. Диаграмма структуры файла обмена
Таблица 4.1
Файл обмена (Файл)
|
Наименование элемента
|
Сокращенное наименование (код) элемента
|
Признак типа элемента
|
Формат элемента
|
Признак обязательности элемента
|
Дополнительная информация
|
|
Идентификатор файла
|
ИдФайл
|
А
|
T(1-255)
|
ОУ
|
Содержит (повторяет) имя сформированного файла (без расширения)
|
|
Версия программы, с помощью которой сформирован файл
|
ВерсПрог
|
А
|
T(1-40)
|
О
|
|
|
Версия формата
|
ВерсФорм
|
А
|
T(1-5)
|
О
|
Принимает значение: 5.02
|
|
Состав и структура документа
|
Документ
|
С
|
О
|
Состав элемента представлен в таблице 4.2
|
Таблица 4.2
Состав и структура документа (Документ)
|
Наименование элемента
|
Сокращенное наименование (код) элемента
|
Признак типа элемента
|
Формат элемента
|
Признак обязательности элемента
|
Дополнительная информация
|
|
Код формы отчетности по КНД
|
КНД
|
А
|
T(=7)
|
ОК
|
Типовой элемент <КНДТип>.
Принимает значение: 1151095
|
|
Дата формирования документа
|
ДатаДок
|
А
|
T(=10)
|
О
|
Типовой элемент <ДатаТип>.
Дата в формате ДД.ММ.ГГГГ
|
|
Налоговый период
|
Период
|
А
|
T(=2)
|
ОК
|
Принимает значения в соответствии с кодами, определяющими налоговый период, приведенными в Приложении к Порядку заполнения налоговой декларации по акцизам на нефтяное сырье (далее - Порядок заполнения):
01 - январь |
02 - февраль |
03 - март |
04 - апрель |
05 - май |
06 - июнь |
07 - июль |
08 - август |
09 - сентябрь |
10 - октябрь |
11 - ноябрь |
12 - декабрь |
71 - за январь при реорганизации (ликвидации) организации |
72 - за февраль при реорганизации (ликвидации) организации |
73 - за март при реорганизации (ликвидации) организации |
74 - за апрель при реорганизации (ликвидации) организации |
75 - за май при реорганизации (ликвидации) организации |
|
|
76 - за июнь при реорганизации (ликвидации) организации |
77 - за июль при реорганизации (ликвидации) организации |
78 - за август при реорганизации (ликвидации) организации |
79 - за сентябрь при реорганизации (ликвидации) организации |
80 - за октябрь при реорганизации (ликвидации) организации |
81 - за ноябрь при реорганизации (ликвидации) организации |
82 - за декабрь при реорганизации (ликвидации) организации
|
|||||
|
Отчетный год
|
ОтчетГод
|
А
|
О
|
Типовой элемент <xs:gYear>. Год в формате ГГГГ
|
|
|
Код налогового органа
|
КодНО
|
А
|
T(=4)
|
ОК
|
Типовой элемент <СОНОТип>
|
|
Номер корректировки
|
НомКорр
|
А
|
N(3)
|
О
|
Принимает значение:
0 - первичный документ,
1, 2, 3 и так далее - уточненный документ. Для уточненного документа значение должно быть на 1 больше ранее принятого налоговым органом документа.
|
|
Код места, по которому представляется документ
|
ПоМесту
|
А
|
T(=3)
|
ОК
|
Принимает значения в соответствии с кодами представления в налоговый орган по месту нахождения (учета) декларации по акцизам на нефтяное сырье, приведенными в Приложении к Порядку заполнения:
213 - по месту учета в качестве крупнейшего налогоплательщика |
214 - по месту нахождения российской организации, не являющейся крупнейшим налогоплательщиком |
215 - по месту нахождения правопреемника, не являющегося крупнейшим налогоплательщиком |
216 - по месту учета правопреемника, являющегося крупнейшим налогоплательщиком
|
|
Сведения о налогоплательщике
|
СвНП
|
С
|
О
|
Состав элемента представлен в таблице 4.3
|
|
|
Лицо, подписавшее документ
|
Подписант
|
С
|
о
|
Состав элемента представлен в таблице 4.6
|
|
|
Налоговая декларация по акцизам на нефтяное сырье
|
АкцНефт
|
С
|
О
|
Состав элемента представлен в таблице 4.8
|
Таблица 4.3
Сведения о налогоплательщике (СвНП)
|
Наименование элемента
|
Сокращенное наименование (код) элемента
|
Признак типа элемента
|
Формат элемента
|
Признак обязательности элемента
|
Дополнительная информация
|
|
Номер контактного телефона
|
Тлф
|
А
|
T(1-20)
|
Н
|
|
|
Налогоплательщик - организация
|
НПЮЛ
|
С
|
О
|
Состав элемента представлен в таблице 4.4
|
Таблица 4.4
Налогоплательщик - организация (НПЮЛ)
|
Наименование элемента
|
Сокращенное наименование (код) элемента
|
Признак типа элемента
|
Формат элемента
|
Признак обязательности элемента
|
Дополнительная информация
|
|
Наименование организации
|
НаимОрг
|
А
|
T(1-1000)
|
О
|
|
|
ИНН организации
|
ИННЮЛ
|
А
|
T(=10)
|
О
|
Типовой элемент <ИННЮЛТип>
|
|
КПП
|
КПП
|
А
|
T(=9)
|
О
|
Типовой элемент <КППТип>
|
|
Сведения о реорганизованной (ликвидированной) организации
|
СвРеоргЮЛ
|
С
|
Н
|
Состав элемента представлен в таблице 4.5
|
Таблица 4.5
Сведения о реорганизованной (ликвидированной)
организации (СвРеоргЮЛ)
|
Наименование элемента
|
Сокращенное наименование (код) элемента
|
Признак типа элемента
|
Формат элемента
|
Признак обязательности элемента
|
Дополнительная информация
|
|
Код формы реорганизации (ликвидация)
|
ФормРеорг
|
А
|
T(=1)
|
ОК
|
Принимает значения в соответствии с кодами форм реорганизации и кодом ликвидации организации, приведенными в Приложении к Порядку заполнения:
0 - ликвидация |
1 - преобразование |
2 - слияние |
3 - разделение |
5 - присоединение |
6 - разделение с одновременным присоединением
|
|
ИНН реорганизованной организации
|
ИННЮЛ
|
А
|
T(=10)
|
НУ
|
Типовой элемент <ИННЮЛТип>.
Элемент обязателен при <ФормРеорг> = 1 | 2 | 3 | 5 | 6
|
|
КПП реорганизованной организации
|
КПП
|
А
|
T(=9)
|
НУ
|
Типовой элемент <КППТип>.
Элемент обязателен при <ФормРеорг> = 1 | 2 | 3 | 5 | 6
|
Таблица 4.6
Лицо, подписавшее документ (Подписант)
|
Наименование элемента
|
Сокращенное наименование (код) элемента
|
Признак типа элемента
|
Формат элемента
|
Признак обязательности элемента
|
Дополнительная информация
|
|
Признак лица, подписавшего документ
|
ПрПодп
|
А
|
T(=1)
|
ОК
|
Принимает значение:
1 - налогоплательщик |
2 - представитель налогоплательщика
|
|
Фамилия, имя, отчество
|
ФИО
|
С
|
О
|
Типовой элемент <ФИОТип>.
Состав элемента представлен в таблице 4.19
|
|
|
Сведения о представителе налогоплательщика
|
СвПред
|
С
|
НУ
|
Состав элемента представлен в таблице 4.7.
Элемент обязателен при <ПрПодп> = 2
|
Таблица 4.7
Сведения о представителе налогоплательщика (СвПред)
|
Наименование элемента
|
Сокращенное наименование (код) элемента
|
Признак типа элемента
|
Формат элемента
|
Признак обязательности элемента
|
Дополнительная информация
|
|
Наименование и реквизиты документа, подтверждающего полномочия представителя налогоплательщика
|
НаимДок
|
А
|
T(1-120)
|
О
|
|
|
Наименование организации - представителя налогоплательщика
|
НаимОрг
|
А
|
T(1-1000)
|
Н
|
Таблица 4.8
Налоговая декларация по акцизам на нефтяное сырье (АкцНефт)
|
Наименование элемента
|
Сокращенное наименование (код) элемента
|
Признак типа элемента
|
Формат элемента
|
Признак обязательности элемента
|
Дополнительная информация
|
|
Сумма акциза, подлежащая уплате в бюджет
|
СумНалПУ
|
С
|
ОМ
|
Состав элемента представлен в таблице 4.9
|
|
|
Расчет суммы акциза
|
РасчСумАкц
|
С
|
НМУ
|
Состав элемента представлен в таблице 4.11.
Элемент является обязательным при отсутствии элемента <РасчСумАкцВыч>
|
|
|
Расчет суммы акциза, подлежащей налоговому вычету
|
РасчСумАкцВыч
|
С
|
НМУ
|
Состав элемента представлен в таблице 4.14.
Элемент является обязательным при отсутствии элемента <РасчСумАкц>
|
Таблица 4.9
Сумма акциза, подлежащая уплате в бюджет (СумНалПУ)
|
Наименование элемента
|
Сокращенное наименование (кол) элемента
|
Признак типа элемента
|
Формат элемента
|
Признак обязательности элемента
|
Дополнительная информация
|
|
Код по ОКТМО
|
ОКТМО
|
А
|
T(=8) | T(=11)
|
ОК
|
Типовой элемент <ОКТМОТип>.
Принимает значение в соответствии с Общероссийским классификатором территорий муниципальных образований
|
|
Сумма акциза на нефтяное сырье, подлежащая уплате в бюджет, по коду бюджетной классификации
|
СумНалПУКод
|
С
|
ОМ
|
Состав элемента представлен в таблице 4.10
|
Таблица 4.10
Сумма акциза на нефтяное сырье, подлежащая уплате в бюджет,
по коду бюджетной классификации (СумНалПУКод)
|
Наименование элемента
|
Сокращенное наименование (код) элемента
|
Признак типа элемента
|
Формат элемента
|
Признак обязательности элемента
|
Дополнительная информация
|
|
Код бюджетной классификации
|
КБК
|
А
|
T(=20)
|
ОК
|
Типовой элемент <КБКТип>
|
|
Сумма акциза, подлежащая уплате в бюджет (в рублях)/Сумма акциза, начисленная к уменьшению (в рублях)
|
НалПУ
|
А
|
N(15)
|
О
|
Сумма акциза, начисленная к уменьшению, указывается со знаком "-"
|
Таблица 4.11
Расчет суммы акциза (РасчСумАкц)
|
Наименование элемента
|
Сокращенное наименование (код) элемента
|
Признак типа элемента
|
Формат элемента
|
Признак обязательности элемента
|
Дополнительная информация
|
|
Код вида подакцизного товара
|
КодПТ
|
А
|
T(=3)
|
ОК
|
Типовой элемент <СКВПТТип>.
Принимает значение: 678
|
|
Код бюджетной классификации
|
КБК
|
А
|
T(=20)
|
ОК
|
Типовой элемент <КБКТип>
|
|
Сумма акциза, исчисленная за налоговый период (в рублях)
|
СумАкцИсч
|
А
|
N(15)
|
О
|
|
|
Сведения для расчета налоговой ставки и суммы акциза
|
РасчНалСтавДог
|
С
|
ОМ
|
Состав элемента представлен в таблице 4.12
|
Таблица 4.12
Сведения для расчета налоговой ставки и суммы
акциза (РасчНалСтавДог)
|
Наименование элемента
|
Сокращенное наименование (код) элемента
|
Признак типа элемента
|
Формат элемента
|
Признак обязательности элемента
|
Дополнительная информация
|
|
Сумма акциза, исчисленная за налоговый период (в рублях)
|
СумАкц
|
А
|
N(15)
|
О
|
|
|
Признак наличия договора
|
ПрДог
|
А
|
T(=1)
|
ОК
|
Принимает значение:
0 - нет |
1 - есть
|
|
Номер договора
|
НомерДог
|
А
|
T(1-20)
|
НУ
|
Элемент обязателен при <ПрДог> = 1
|
|
Дата договора
|
ДатаДог
|
А
|
T(=10)
|
НУ
|
Типовой элемент <ДатаТип>.
Дата в формате ДД.ММ.ГГГГ.
Элемент обязателен при <ПрДог> = 1
|
|
Ставка акциза на нефтяное сырье (Анс) (в рублях)
|
СтавАкц
|
А
|
N(5)
|
О
|
|
|
Средний уровень цен нефти "Юралс" (Цнефть) (в долларах США за баррель)
|
СрУрЦен
|
А
|
N(9.4)
|
О
|
|
|
Среднее значение за календарный месяц курса доллара США к рублю Российской Федерации (Р)
|
СрЗначКурс
|
А
|
N(8.4)
|
О
|
|
|
Удельный коэффициент, характеризующий корзину продуктов переработки нефтяного сырья (Спю)
|
КоэфСпю
|
А
|
N(5.4)
|
О
|
|
|
Количество нефтяного сырья (Vнс) (в тоннах)
|
КолНефт
|
А
|
N(13.3)
|
О
|
|
|
Количество прямогонного бензина (Vпб) (в тоннах)
|
КолПрямБенз
|
А
|
N(13.3)
|
О
|
|
|
Нормативные потери, возникшие после отгрузки прямогонного бензина и до перехода права собственности на прямогонный бензин и связанные с технологическими особенностями процесса транспортировки (в тоннах)
|
НормПрямБенз
|
А
|
N(13.3)
|
О
|
|
|
Количество иного сырья, использованного для производства прямогонного бензина (Vпб) (в тоннах)
|
КолИнПрямБенз
|
А
|
N(13.3)
|
О
|
|
|
Количество товарного бензина, легких и средних дистиллятов в жидком виде, бензола, толуола, ксилола, масел смазочных (Vсв) (в тоннах)
|
КолТовБенз
|
А
|
N(13.3)
|
О
|
|
|
Нормативные потери, возникшие после отгрузки товарного бензина, легких и средних дистиллятов в жидком виде, бензола, толуола, ксилола, масел смазочных и до перехода права собственности на них и связанные с технологическими особенностями процесса транспортировки (в тоннах)
|
НормТовБенз
|
А
|
N(13.3)
|
О
|
|
|
Количество иного сырья, использованного для производства товарного бензина, легких и средних дистиллятов в жидком виде, бензола, толуола, ксилола, масел смазочных (Vсв) (в тоннах)
|
КолИнТовБенз
|
А
|
N(13.3)
|
О
|
|
|
Количество кокса нефтяного (Vкс) (в тоннах)
|
КолКоксНефт
|
А
|
N(13.3)
|
О
|
|
|
Нормативные потери, возникшие после отгрузки кокса нефтяного и до перехода права собственности на кокс нефтяной и связанные с технологическими особенностями процесса транспортировки (в тоннах)
|
НормКоксНефт
|
А
|
N(13.3)
|
О
|
|
|
Количество иного сырья, использованного для производства кокса нефтяного (Vкс) (в тоннах)
|
КолИнКоксНефт
|
А
|
N(13.3)
|
О
|
|
|
Количество мазута, битума нефтяного, парафина, вазелина, отработанных нефтепродуктов, иных жидких или твердых продуктов переработки нефтяного сырья (Vт) (в тоннах)
|
КолМазБит
|
А
|
N(13.3)
|
О
|
|
|
Нормативные потери, возникшие после отгрузки мазута, битума нефтяного, парафина, вазелина, отработанных нефтепродуктов, иных жидких или твердых продуктов переработки нефтяного сырья и до перехода права собственности на них и связанные с технологическими особенностями процесса транспортировки (в тоннах)
|
НормМазБит
|
А
|
N(13.3)
|
О
|
|
|
Количество иного сырья, использованного для производства мазута, битума нефтяного, парафина, вазелина, отработанных нефтепродуктов, иных жидких или твердых продуктов переработки нефтяного сырья (Vт) (в тоннах)
|
КолИнМазБит
|
А
|
N(13.3)
|
О
|
|
|
Коэффициент (Ккорр)
|
КоэфКкорр
|
А
|
N(4.3)
|
О
|
|
|
Коэффициент, характеризующий региональные особенности рынков продуктов переработки нефтяного сырья (Крег)
|
КоэфКрег
|
А
|
N(3.2)
|
О
|
|
|
Объем автомобильного бензина класса 5, реализованного на биржевых торгах
|
0бАБ5
|
А
|
N(13.3)
|
О
|
|
|
Объем дизельного топлива класса 5, реализованного на биржевых торгах
|
0бДТ5
|
А
|
N(13.3)
|
О
|
|
|
Сведения о возврате продуктов переработки нефтяного сырья
|
СведВозвр
|
С
|
НМ
|
Состав элемента представлен в таблице 4.13
|
Таблица 4.13
Сведения о возврате продуктов переработки нефтяного
сырья (СведВозвр)
|
Наименование элемента
|
Сокращенное наименование (код) элемента
|
Признак типа элемента
|
Формат элемента
|
Признак обязательности элемента
|
Дополнительная информация
|
|
Код налогового периода
|
Период
|
А
|
T(=2)
|
ОК
|
Принимает значения в соответствии с кодами, определяющими налоговый период, приведенными в Приложении к Порядку заполнения:
1 - январь |
2 - февраль |
3 - март |
4 - апрель |
5 - май |
6 - июнь |
7 - июль |
8 - август |
9 - сентябрь |
10 - октябрь |
11 - ноябрь |
12 - декабрь
|
|
Год налогового периода
|
ПериодГод
|
А
|
О
|
Типовой элемент <xs:gYear>.
Год в формате ГГГГ
|
|
|
Количество возвращенного прямогонного бензина (Vпб) (в тоннах)
|
ВозПрямБенз
|
А
|
N(13.3)
|
НУ
|
Элемент является обязательным при отсутствии элементов <ВозТовБенз>, <ВозКоксНефт>, <ВозМазБит>
|
|
Количество возвращенного товарного бензина, легких и средних дистиллятов в жидком виде, бензола, толуола, ксилола, масел смазочных (Vсв) (в тоннах)
|
ВозТовБенз
|
А
|
N(13.3)
|
НУ
|
Элемент является обязательным при отсутствии элементов <ВозПрямБенз>, <ВозКоксНефт>, <ВозМазБит>
|
|
Количество возвращенного кокса нефтяного (Vкс) (в тоннах)
|
ВозКоксНефт
|
А
|
N(13.3)
|
НУ
|
Элемент является обязательным при отсутствии элементов <ВозПрямБенз>, <ВозТовБенз>, <ВозМазБит>
|
|
Количество возвращенного мазута, битума нефтяного, парафина, вазелина, отработанных нефтепродуктов, иных жидких или твердых продуктов переработки нефтяного сырья (Vт) (в тоннах)
|
ВозМазБит
|
А
|
N(13.3)
|
НУ
|
Элемент является обязательным при отсутствии элементов <ВозПрямБенз>, <ВозТовБенз>, <ВозКоксНефт>
|
Таблица 4.14
Расчет суммы акциза, подлежащей налоговому
вычету (РасчСумАкцВыч)
|
Наименование элемента
|
Сокращенное наименование (код) элемента
|
Признак типа элемента
|
Формат элемента
|
Признак обязательности элемента
|
Дополнительная информация
|
|
Код вида подакцизного товара
|
КодПТ
|
А
|
T(=3)
|
ОК
|
Типовой элемент <СКВПТТип>.
Принимает значение: 678
|
|
Код бюджетной классификации
|
КБК
|
А
|
T(=20)
|
ОК
|
Типовой элемент <КБКТип>
|
|
Общая сумма акциза, начисленная к уменьшению (в рублях) / Общая сумма акциза, подлежащая уплате в бюджет (в рублях)
|
ОбщАкцПУ
|
А
|
N(15)
|
О
|
Сумма акциза, начисленная к уменьшению, указывается со знаком "-"
|
|
Сведения о сумме налогового вычета
|
СведНалВыч
|
С
|
О
|
Состав элемента представлен в таблице 4.15
|
|
|
Сведения об инвестиционной надбавке для нефтеперерабатывающего завода
|
СведИнвНад
|
С
|
НМ
|
Состав элемента представлен в таблице 4.18
|
Таблица 4.15
Сведения о сумме налогового вычета (СведНалВыч)
|
Наименование элемента
|
Сокращенное наименование (код) элемента
|
Признак типа элемента
|
Формат элемента
|
Признак обязательности элемента
|
Дополнительная информация
|
|
Сумма акциза, подлежащая вычету с учетом коэффициента 2 (в рублях)
|
СумАкцКоэф
|
А
|
N(15)
|
О
|
|
|
Признак величины Кдемп
|
ПрКдемп
|
А
|
T(=1)
|
ОК
|
Принимает значение:
0 - отрицательный или равен 0 (нулю) |
1 - положительный
|
|
Величина Кдемп (в рублях)
|
ВеличКдемп
|
А
|
N(11)
|
О
|
|
|
Инвестиционная надбавка для нефтеперерабатывающих заводов (Кинв)
|
ИнвНад
|
А
|
N(11)
|
Н
|
|
|
Объем иного сырья, использованного для производства высокооктанового автомобильного бензина класса 5 (Vаб) и дизельного топлива класса 5 (Vдт) (в тоннах)
|
ИноеСыр
|
А
|
N(13.3)
|
Н
|
|
|
Сумма акциза, подлежащая вычету, с учетом величины Кдемп и инвестиционной надбавки (Кинв) (в рублях) |
|
СумВычКдемп
|
П
|
N(15)
|
О
|
|
|
Сумма акциза, подлежащая уплате в бюджет, с учетом величины Кдемп и инвестиционной надбавки (Кинв) (в рублях)
|
СумУплКдемп
|
П
|
N(15)
|
О
|
|
|
Сведения по автомобильному бензину
|
СведАБ
|
С
|
НУ
|
Состав элемента представлен в таблице 4.16.
Элемент является обязательным при отсутствии элемента <СведДТ>
|
|
|
Сведения по дизельному топливу
|
СведДТ
|
с
|
НУ
|
Состав элемента представлен в таблице 4.17.
Элемент является обязательным при отсутствии элемента <СведАБ>
|
Таблица 4.16
Сведения по автомобильному бензину (СведАБ)
|
Наименование элемента
|
Сокращенное наименование (код) элемента
|
Признак типа элемента
|
Формат элемента
|
Признак обязательности элемента
|
Дополнительная информация
|
|
Объем автомобильного бензина класса 5 (Vаб) (в тоннах)
|
ОбъемАБ
|
А
|
N(13.3)
|
О
|
|
|
Объем возврата высокооктанового автомобильного бензина класса 5, произведенного из направленного на переработку нефтяного сырья и иного сырья и ранее реализованного налогоплательщиком на территории Российской Федерации (в тоннах)
|
ОбъемВозАБ
|
А
|
N(13.3)
|
О
|
|
|
Признак показателя (Даб)
|
ПрДаб
|
А
|
T(=1)
|
ОК
|
Принимает значение:
0 - отрицательный или равен 0 (нулю) |
1 - положительный
|
|
Показатель (Даб) (в рублях)
|
ПоказДаб
|
А
|
N(10)
|
О
|
|
|
Средняя цена экспортной альтернативы для автомобильного бензина АИ-92 класса 5 (ЦАБэксп)
|
СрЦенЭкспАБ
|
А
|
N(10)
|
О
|
|
|
Средняя за налоговый период оптовая цена реализации в Российской Федерации автомобильного бензина АИ-92 класса 5 за 1 тонну (в рублях)
|
СрЗначАБРын
|
А
|
N(10.4)
|
О
|
|
|
Условное значение средней оптовой цены реализации автомобильного бензина АИ-92 класса 5 на территории Российской Федерации (Цабвр)
|
УслЗначЦенАБ
|
А
|
N(6)
|
О
|
|
|
Величина Каб_комп
|
ВеличКабкомп
|
А
|
N(4.3)
|
О
|
|
|
Объем высокооктанового автомобильного бензина класса 5, произведенного из иного сырья (в том числе многофункциональных присадок, иных компонентов, не являющихся нефтяным сырьем) в объеме, превышающем 10 процентов, от общего объема (в тоннах)
|
ОбъемАБИн
|
А
|
N(13.3)
|
О
|
Таблица 4.17
Сведения по дизельному топливу (СведДТ)
|
Наименование элемента
|
Сокращенное наименование (код) элемента
|
Признак типа элемента
|
Формат элемента
|
Признак обязательности элемента
|
Дополнительная информация
|
|
Объем дизельного топлива класса 5 (Vдт) (в тоннах)
|
ОбъемДТ
|
А
|
N(13.3)
|
О
|
|
|
Объем возврата дизельного топлива класса 5, произведенного из направленного на переработку нефтяного сырья и иного сырья и ранее реализованного налогоплательщиком на территории Российской Федерации (в тоннах)
|
ОбъемВозДТ
|
А
|
N(13.3)
|
О
|
|
|
Признак показателя (Ддт)
|
ПрДдт
|
А
|
T(=1)
|
ОК
|
Принимает значение:
0 - отрицательный или равен 0 (нулю) |
1 - положительный
|
|
Показатель (Ддт) (в рублях)
|
Показ Ддт
|
А
|
N(10)
|
О
|
|
|
Средняя цена экспортной альтернативы для дизельного топлива класса 5 (Цдтэксп)
|
СрЦенЭкспДТ
|
А
|
N(10)
|
О
|
|
|
Средняя за налоговый период оптовая цена реализации в Российской Федерации дизельного топлива класса 5 за 1 тонну (в рублях)
|
СрЗначДТРын
|
А
|
N(10.4)
|
О
|
|
|
Условное значение средней оптовой цены реализации дизельного топлива класса 5 на территории Российской Федерации (Цдтвр)
|
УслЗначЦенДТ
|
А
|
N(6)
|
О
|
|
|
Величина Кдт_комп
|
ВеличКдткомп
|
А
|
N(4.3)
|
О
|
|
|
Объем дизельного топлива класса 5, произведенного из иного сырья (в том числе многофункциональных присадок, иных компонентов, не являющихся нефтяным сырьем) в объеме, превышающем 10 процентов, от общего объема (в тоннах)
|
ОбъемДТИн
|
А
|
N(13.3)
|
О
|
Таблица 4.18
Сведения об инвестиционной надбавке
для нефтеперерабатывающего завода (СведИнвНад)
|
Наименование элемента
|
Сокращенное наименование (код) элемента
|
Признак типа элемента
|
Формат элемента
|
Признак обязательности элемента
|
Дополнительная информация
|
|
Номер инвестиционного соглашения
|
НомерИнвСогл
|
А
|
T(1-11)
|
О
|
|
|
Дата соглашения
|
ДатаСогл
|
А
|
T(=10)
|
О
|
Типовой элемент <ДатаТип>.
Дата в формате ДД.ММ.ГГГГ
|
|
Инвестиционная надбавка для нефтеперерабатывающего завода (Кинв)
|
ИнвНад
|
А
|
N(11)
|
О
|
|
|
Ставка акциза на нефтяное сырье (Анс) (в рублях)
|
СтавАкц
|
А
|
N(5)
|
О
|
|
|
Коэффициент, характеризующий региональные особенности рынков продуктов переработки нефтяного сырья (Крег)
|
КоэфКрег
|
А
|
N(3.2)
|
О
|
|
|
Коэффициент, характеризующий долю в финансировании инвестиционного соглашения (Дфин)
|
КоэфДфин
|
А
|
N(3.2)
|
О
|
Таблица 4.19
Фамилия, имя, отчество (ФИОТип)
|
Наименование элемента
|
Сокращенное наименование (код) элемента
|
Признак типа элемента
|
Формат элемента
|
Признак обязательности элемента
|
Дополнительная информация
|
|
Фамилия
|
Фамилия
|
А
|
T(1-60)
|
О
|
|
|
Имя
|
Имя
|
А
|
T(1-60)
|
О
|
|
|
Отчество
|
Отчество
|
А
|
T(1-60)
|
Н
|